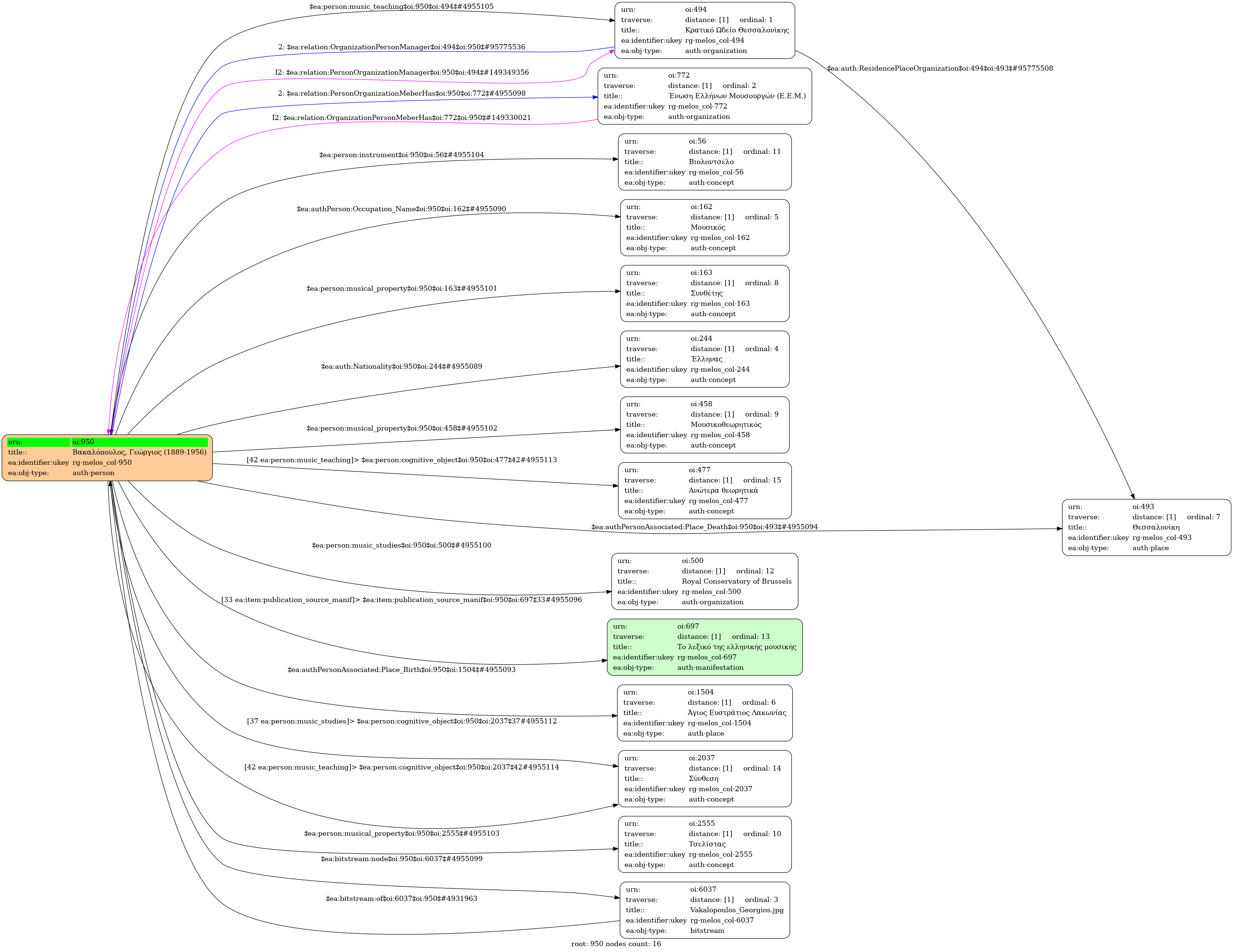
- Πρόσωπο
- Άνδρας
- 1889
- Άγιος Ευστράτιος Λακωνίας
- 1956
- Θεσσαλονίκη
- Έλληνας
- Μουσικός
-
- Royal Conservatory of Brussels [Διδάσκοντες: Εμίλ Μαριέ, Πωλ Γκιλσόν] - Τύπος σπουδών: Τυπικές - Τίτλος σπουδών: Δίπλωμα επιπέδου ανωτάτης σχολής - Γνωστικό αντικείμενο: Σύνθεση
- Συνθέτης | Μουσικοθεωρητικός | Τσελίστας
-
- Κρατικό Ωδείο Θεσσαλονίκης (1920-1956) - Γνωστικό αντικείμενο: Ανώτερα θεωρητικά, Σύνθεση
- Κρατικό Ωδείο Θεσσαλονίκης
- Ένωση Ελλήνων Μουσουργών (Ε.Ε.Μ.)
- ΜΜΒ"Λίλιαν Βουδούρη", Άρθρο: Καζαντζής, Αλέξανδρος "Γεώργιος Βακαλόπουλος: εκείνοι που φεύγουν"
- Το λεξικό της ελληνικής μουσικής : από τον Ορφέα έως σήμερα - Αθήνα: Εκδόσεις Γιαλλελής, 1998 , σελ.300 [τ.1ος]
- central



