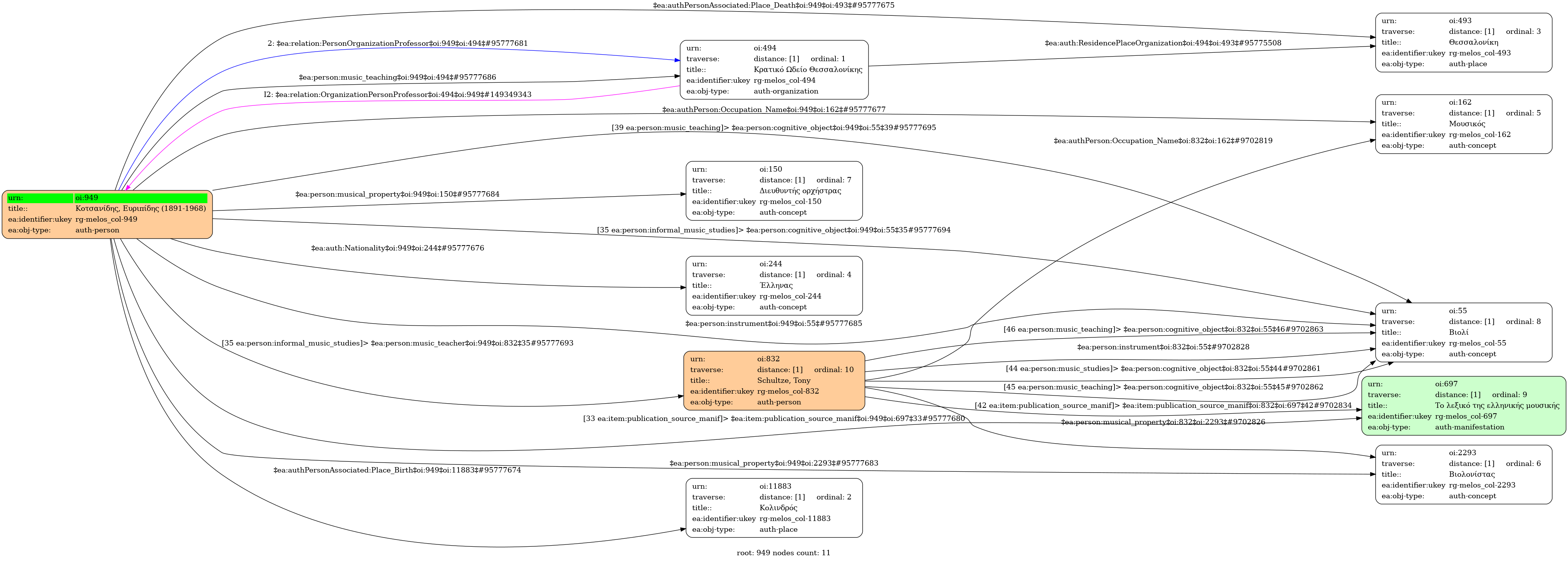
- Πρόσωπο
- Άνδρας
- 1891
- Κολινδρός
- 1968
- Θεσσαλονίκη
- Έλληνας
- Μουσικός
- Ιδιωτική [Βιολί] [Schultze, Tony (1880-1954)]
- Βιολονίστας | Διευθυντής ορχήστρας
-
- Κρατικό Ωδείο Θεσσαλονίκης (1926-1956) - Γνωστικό αντικείμενο: Βιολί
- Κρατικό Ωδείο Θεσσαλονίκης (1926-1956)
- Κρατικό Ωδείο Θεσσαλονίκης
- Το λεξικό της ελληνικής μουσικής : από τον Ορφέα έως σήμερα - Αθήνα: Εκδόσεις Γιαλλελής, 1998 , σελ.268 [τ.3ος]
- central


