J'ai le pouvoir d'exister sans destin [1958-03-10]
I have the power to exist without destiny (Αγγλική)
- Φυσικό τεκμήριο (Παρτιτούρα)
-
GR-As-MTH-003-Sc-018-126
-
Παρτιτούρα για φωνή | Παρτιτούρα πιάνου
-
Ολοκληρωμένη
-
Φωνή |
Πιάνο
-
-
Γαλλική
-
10 Μαρτίου 1958
-
Paris
-
Χειρόγραφο
-
2 φύλλα : Μαύρο μελάνι. | 2 sheets : Black ink.
-
digital.mmb.org.gr
-
Original: Μουσική Βιβλιοθήκη Λίλιαν Βουδούρη - Σύλλογος Οι Φίλοι της Μουσικής
- Σύλλογος Οι Φίλοι της Μουσικής
-
Ψηφιοποιημένη Παρτιτούρα: J'ai le pouvoir d'exister sans destin
(pdf)
Μέγεθος: 0.9 MB
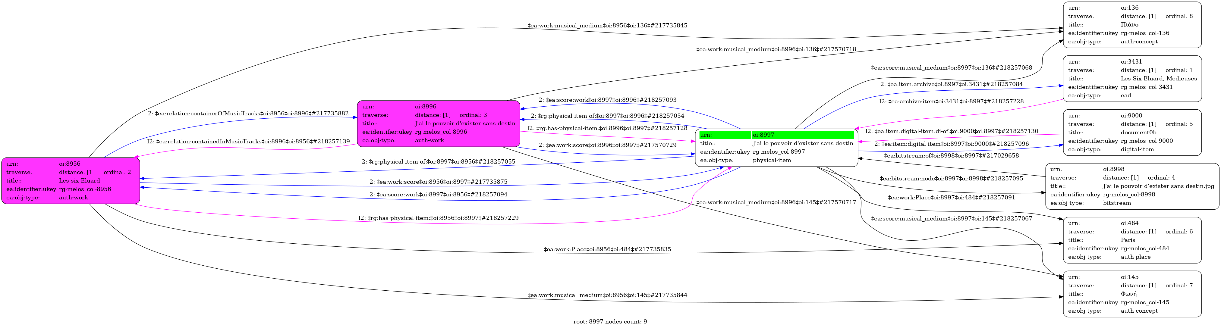
J'ai le pouvoir d'exister sans destin [1958-03-10] - Identifier: 8997
Internal display of the 8997 entity interconnections (Node labels correspond to identifiers)

Loading..