- Πρόσωπο
- Γυναίκα
- 1967
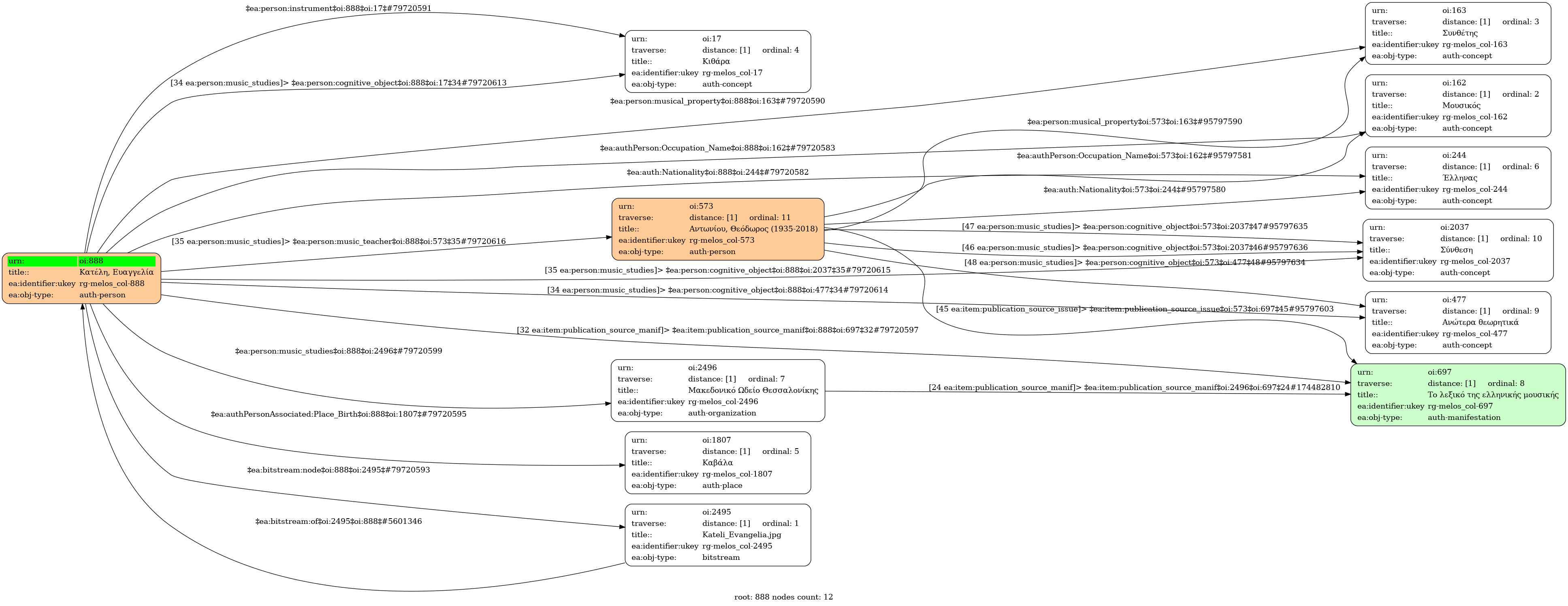
- Καβάλα
- Ελληνίδα
- Μουσικός
-
- Μακεδονικό Ωδείο Θεσσαλονίκης (1980-1991) [Διδάσκοντες: Φώτης Μπαξές (κιθάρα), Δ. Αθανασιάδης (Ανώτερα Θεωρητικά)] - Τύπος σπουδών: Τυπικές - Τίτλος σπουδών: Δίπλωμα επιπέδου ανωτέρας σχολής - Γνωστικό αντικείμενο: Κιθάρα, Ανώτερα θεωρητικά
- Μακεδονικό Ωδείο Θεσσαλονίκης (1992-1998) - Τύπος σπουδών: Τυπικές - Τίτλος σπουδών: Δίπλωμα επιπέδου ανωτέρας σχολής - Διδάσκων: Αντωνίου, Θεόδωρος (1935-2018) - Γνωστικό αντικείμενο: Σύνθεση
- Συνθέτης
- Polis Magazino - Συνέντευξη
-
- b467987a-0fcc-4394-a477-35e0f1284bd0 ⟶ Evangelia Kateli
- Το λεξικό της ελληνικής μουσικής : από τον Ορφέα έως σήμερα - Αθήνα: Εκδόσεις Γιαλλελής, 1998 , σελ.113 [τ.3ος]
- central
Κατέλη, Ευαγγελία
Kateli, Evangelia (Αγγλική)
Συνθέτης:
- Διασκευή Μουσικού Έργου - Κατέλη, Ευαγγελία. Γη και Ουρανός για πιάνο, μπαγιάν, βιολί και κοντραμπάσο
- Μουσικό Έργο - Κατέλη, Ευαγγελία. Γη και Ουρανός για πιάνο, μπαγιάν, βιολί και κοντραμπάσο








