- Έκφραση
- Ηχογράφηση
- Ελληνική
-
- Studio
- 16 Φεβρουαρίου 1980
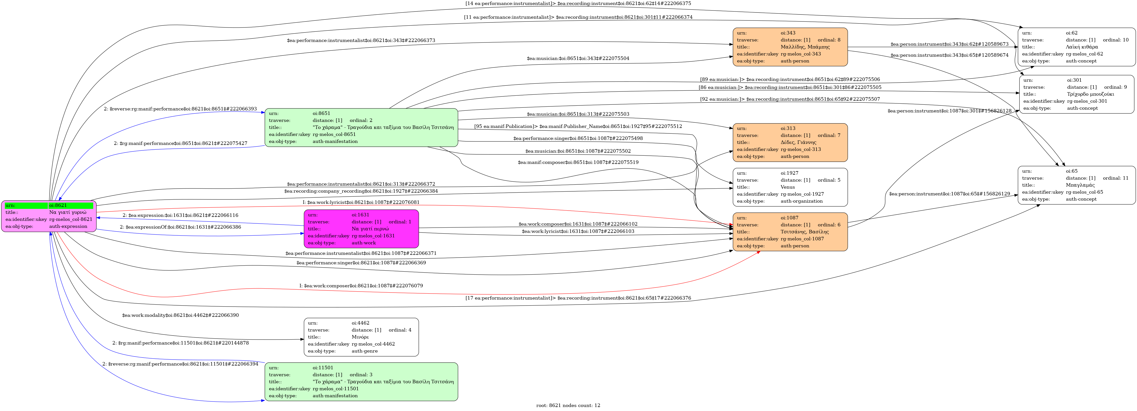
- Τσιτσάνης, Βασίλης (1915-1984)
- Τσιτσάνης, Βασίλης (1915-1984) [Τρίχορδο μπουζούκι] | Δέδες, Γιάννης (?-2011) [Λαϊκή κιθάρα] | Μαλλίδης, Μπάμπης [Μπαγλαμάς]
-
- Σολ ελάσσονα
- Μινόρε
-
- Όχι
-
- 2' 23''
-
-
Να γιατί γυρνώ μες στην Αθήνα να γιατί πάντα τα κοπανώ
γιατί έχω εγώ μεράκι έχω μέσα μου σαράκι
για μια όμορφη κοπέλα π' αγαπώ γι' αυτήν εγώ θα τρελαθώΝα γιατί γυρίζω με τ' αμάξι να γιατί σιγά σιγά περνώγιατί μ' έκανες μικράκι κι έχω το διπλό φαρμάκι
για μια νύχτα που σε γνώρισα κι εγώ ζαλίστηκα πια δε βαστώ
-
-
- Πανεπιστήμιο Ιωαννίνων

