- Expression
- Recording
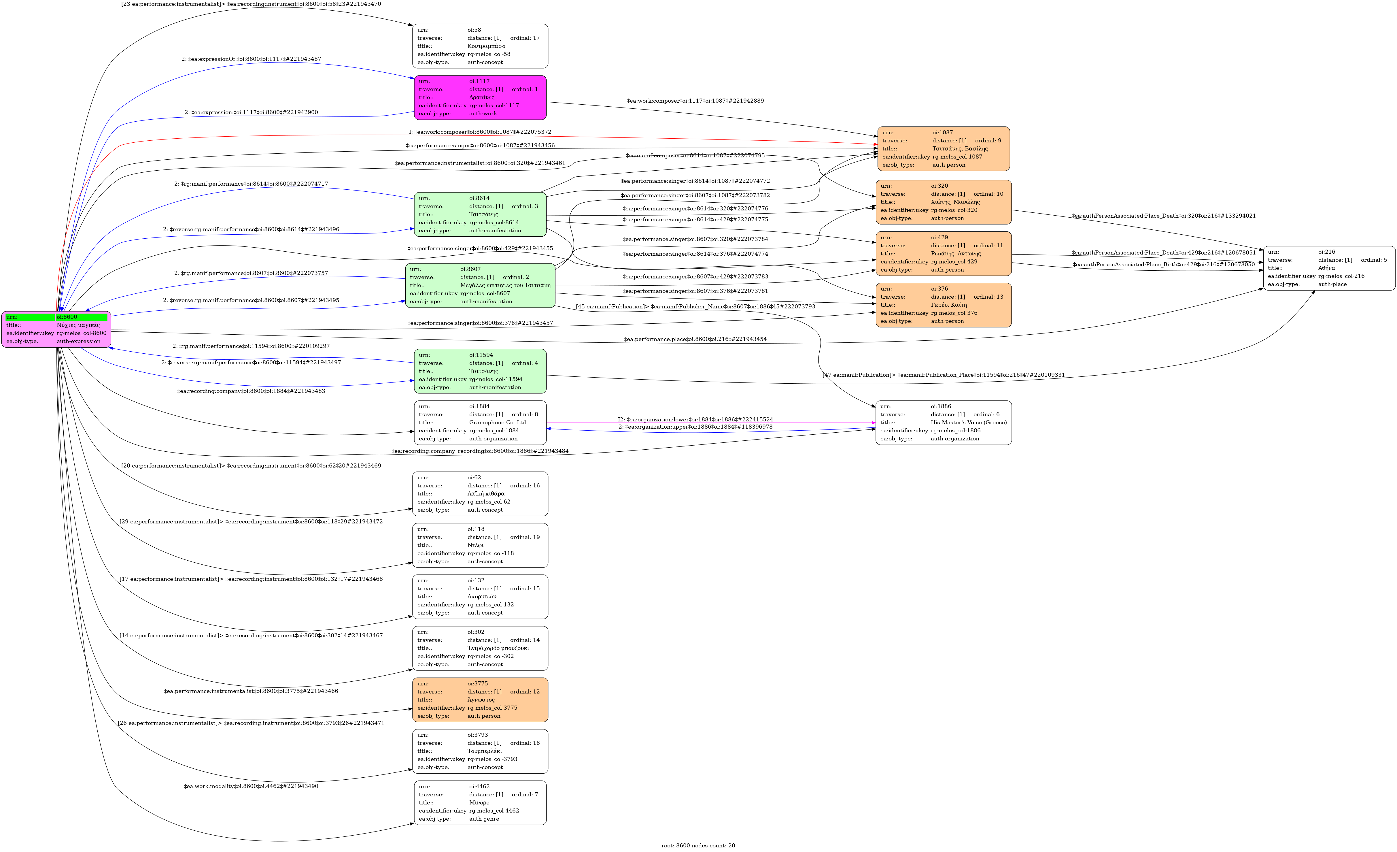
- Greek
-
- Studio
- Repanis, Antonis (1933-2019) [1st voice] | Tsitsanis, Vassilis (1915-1984) [2nd voice] | Gray, Cathy (1924-2025) [3rd voice]
- Chiotis, Manolis (1921-1970) [Four-string bouzouki] | Unknown [Accordion] | Unknown [Folk guitar] | Unknown [Double bass] | Unknown [Toubeleki] | Unknown [Tambourine]
-
- A minor
- Minore (Mode)
-
- no
-
- 7TGA 233
-
- 1' 36''
-
- University of Ioannina

