- Έκφραση
- Ηχογράφηση
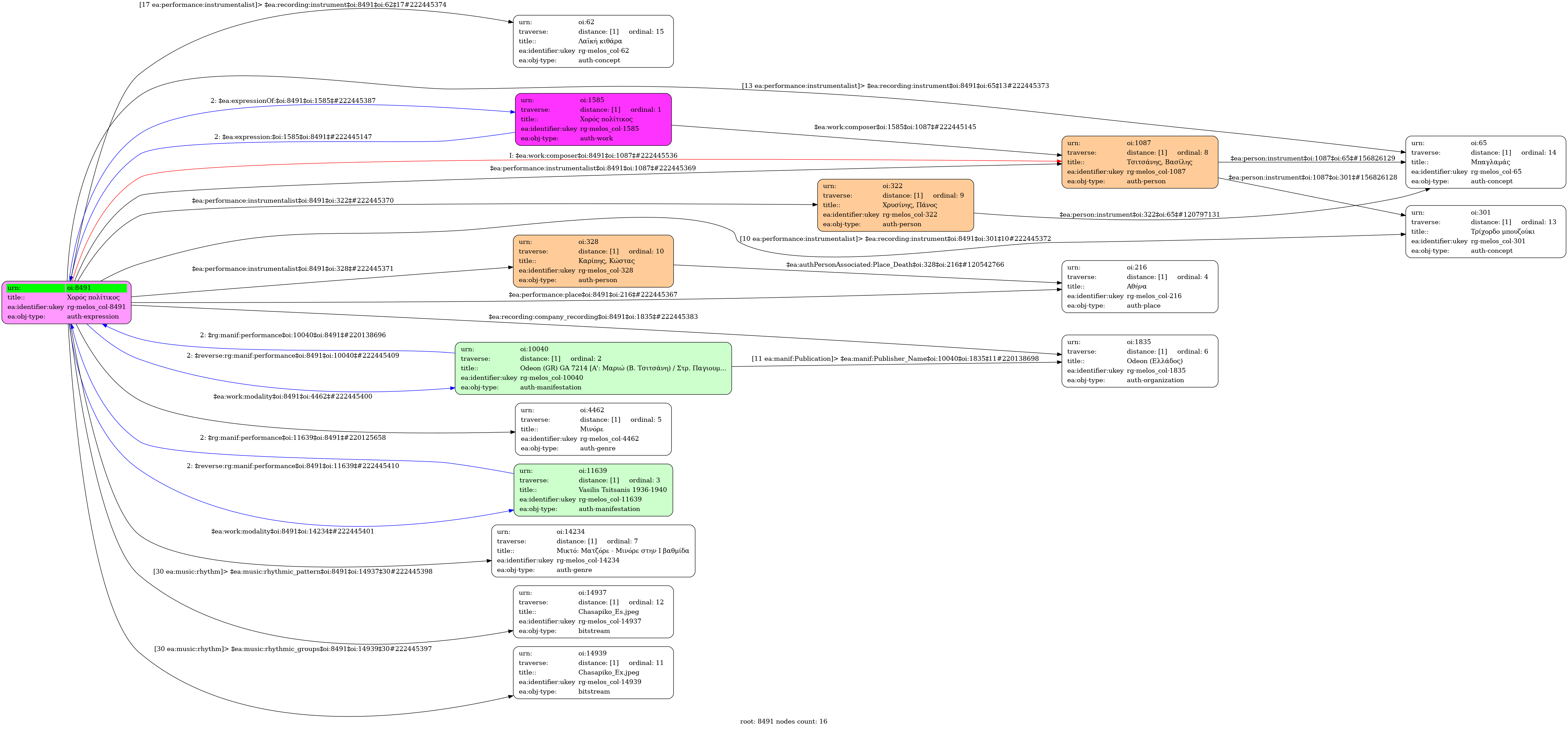
- Ελληνική
-
- Studio
- 1939
- Τσιτσάνης, Βασίλης (1915-1984) [Τρίχορδο μπουζούκι] | Χρυσίνης, Πάνος [πιθανώς] [Μπαγλαμάς] | Καρίπης, Κώστας (1895?-1952?) [πιθανώς] [Λαϊκή κιθάρα]
-
- Ρε ελάσσονα
- Μινόρε | Μικτό: Ματζόρε - Μινόρε στην Ι βαθμίδα
-
- Όχι
-
- GO 3311
-
- 1342
-
- 3' 09''
-
- Πανεπιστήμιο Ιωαννίνων



