- Έκφραση
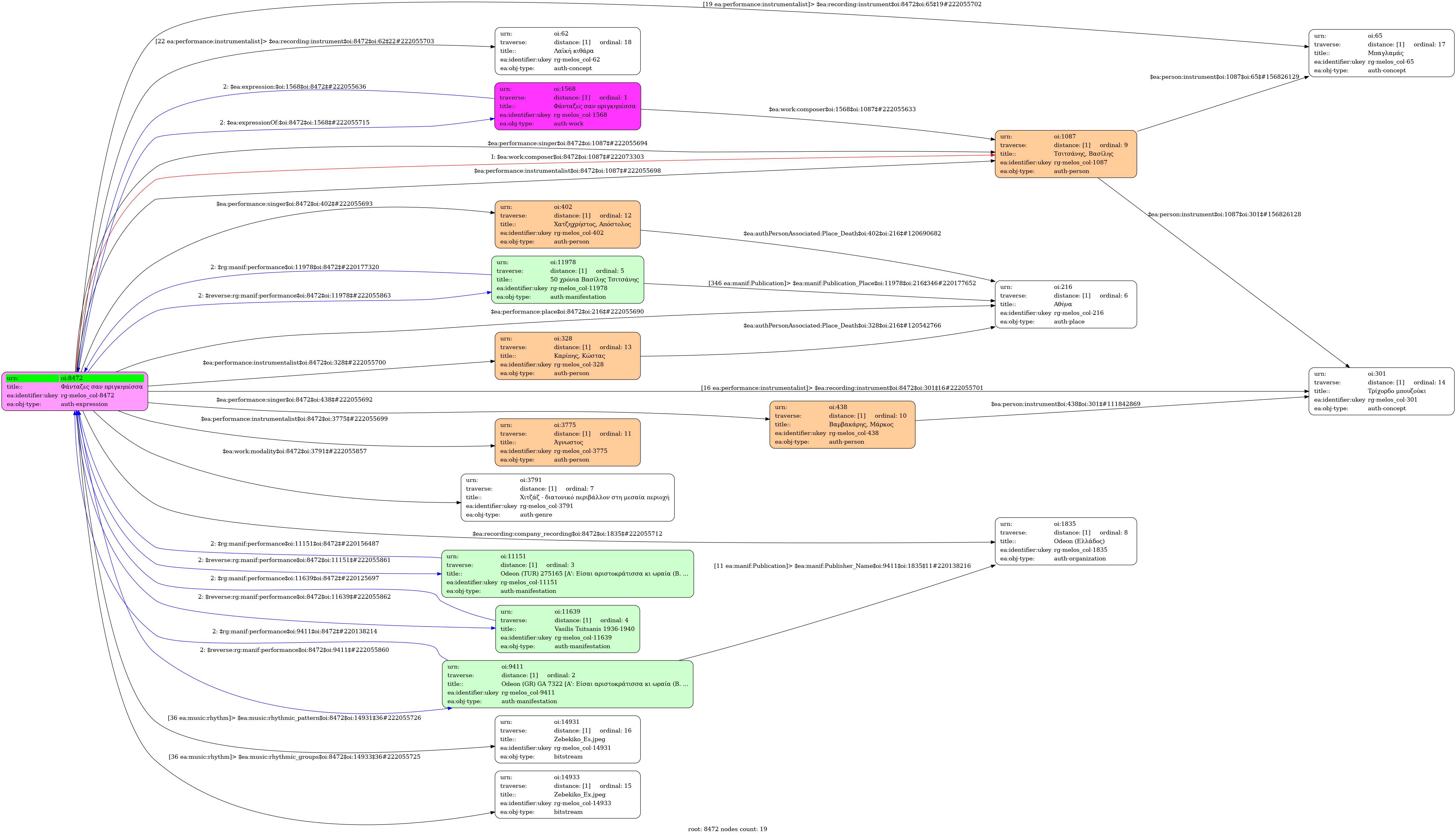
- Ηχογράφηση
- Ελληνική
-
- Studio
- 1940 [περίπου Οκτ΄ωβριος]
- Βαμβακάρης, Μάρκος (1905-1972) [1η φωνή] | Χατζηχρήστος, Απόστολος (1901?-1959) [2η φωνή] | Τσιτσάνης, Βασίλης (1915-1984) [3η φωνή]
- Τσιτσάνης, Βασίλης (1915-1984) [Τρίχορδο μπουζούκι] | Άγνωστος [Μπαγλαμάς] | Καρίπης, Κώστας (1895?-1952?) [πιθανώς] [Λαϊκή κιθάρα]
-
- Ντο μείζονα
- Χιτζάζ - διατονικό περιβάλλον στη μεσαία περιοχή
-
- Όχι
-
- GO 3588
-
- 3' 11''
-
-
Έµαθα πολλά µικρό µου που ζαλίζουν το µυαλό µου
Πως γλεντούσες στον Πειραία µαυροµάτα µου κι ωραία
Φάνταζες σαν πριγκηπέσα µα µε πρόδινες µπαµπέσα
Σε περίµενα ο καηµένος όλη νύχτα µαραµένος
-
-
-
- Odeon (GR) GA 7322 [Α': Είσαι αριστοκράτισσα κι ωραία (Β. Τσιτσάνη) / Απ. Χατζηχρήστος] - [Β': Φάνταζες σαν πριγκηπέσσα (Β. Τσιτσάνη) / Μ. Βαμβακάρης, Απ. Χατζηχρήστος, Β. Τσιτσάνης]
- Odeon (TUR) 275165 [Α': Είσαι αριστοκράτισσα κι ωραία (Β. Τσιτσάνη) / Απ. Χατζηχρήστος] - [Β': Φάνταζες σαν πριγκηπέσσα (Β. Τσιτσάνη) / Μ. Βαμβακάρης, Απ. Χατζηχρήστος, Β. Τσιτσάνης]
- Vasilis Tsitsanis 1936-1940
- 50 χρόνια Βασίλης Τσιτσάνης
- Πανεπιστήμιο Ιωαννίνων
| Φόρμα | Βαθμίδα | Δομική μονάδα | Μη στατικές βαθμίδες | Διατονική συμπεριφορά | Τροπικό περιβάλλον | Παρατηρήσεις |
|---|---|---|---|---|---|---|
| Εισαγωγή | I | Χιτζάζ | κάτω VII↑ | ο προσαγωγέας σχηματίζει διάστημα ημιτονίου με τη Βάση | ||
| V | Κιουρντί | 3χ κιουρντί | ||||
| κάτω VII | Νικρίζ | ατελές νικρίζ, μπορεί να ερμηνευτεί και ως 3χορδο μινόρε | ||||
| IV | Μινόρε | |||||
| κάτω VII | Νικρίζ | ατελές νικρίζ, μπορεί να ερμηνευτεί και ως 3χορδο μινόρε | ||||
| Θέμα A | VIII | Χιτζάζ | VII↑ | 3χορδο χιτζάζ με προαγωγέα ημιτόνιο | ||
| V | χρωματική κίνηση (διαδοχικά ημιτόνια) από την V προς την VII βαθμίδα | |||||
| V | Κιουρντί | VI | 3χορδο κιουρντί | |||
| I | Χιτζάζ | |||||
| Outro | I | Χιτζάζ | κάτω VII↑ | προσαγωγέας ημιτόνιο | ||
| V | Κιουρντί | 3χορδο κιουρντί | ||||
| I | Χιτζάζ | καταλήξεις στην V και στην Ι βαθμίδα | ||||
| V | Κιουρντί | VII↑ | VI | προσωρινή έλξη-όξυνση της VII βαθμίδας | ||
| I | Χιτζάζ | Χιτζάζ | ||||
| κάτω VII | Νικρίζ | ατελές νικρίζ, μπορεί να ερμηνευτεί και ως 3χορδο μινόρε | ||||
| IV | Μινόρε | |||||
| κάτω VII | Νικρίζ | ατελές νικρίζ, μπορεί να ερμηνευτεί και ως 3χορδο μινόρε | ||||
| I | Χιτζάζ | |||||



