- Έκφραση
- Ηχογράφηση
- Ελληνική
-
- Studio
- 1952 [Μάρτιος]
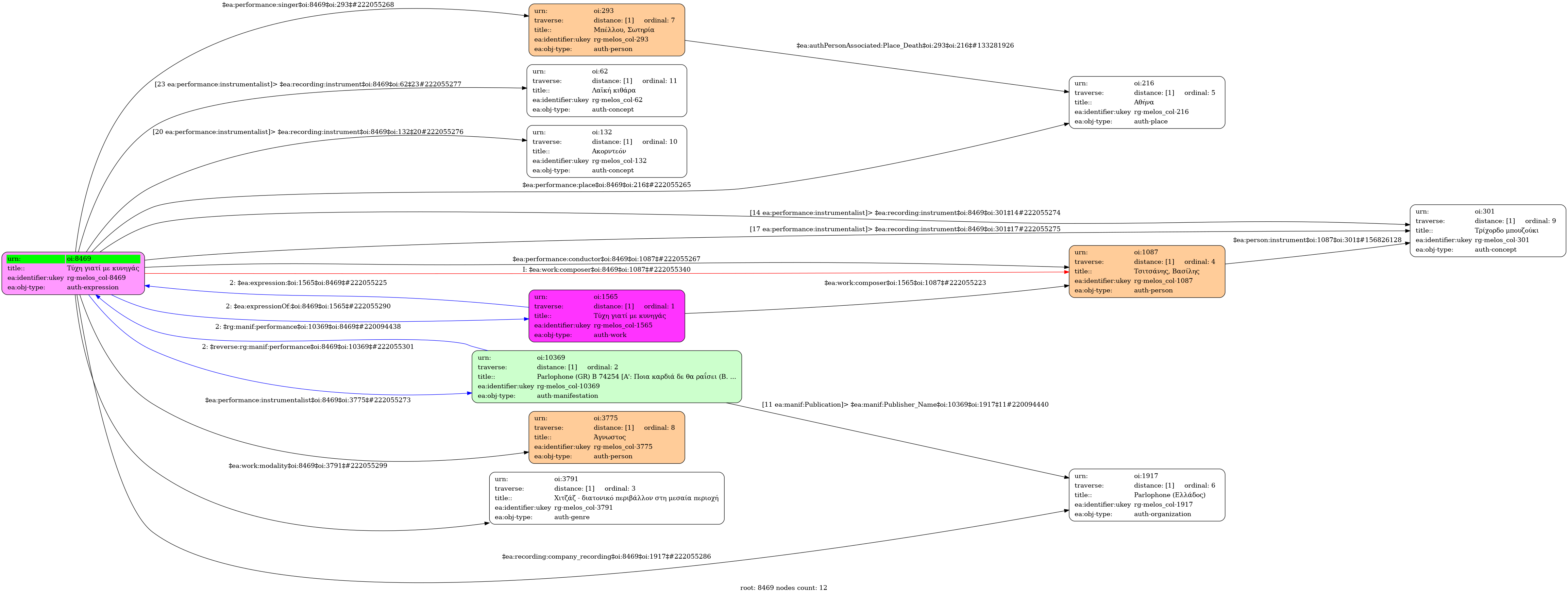
- Μπέλλου, Σωτηρία (1921-1997)
- Άγνωστος [Τρίχορδο μπουζούκι] | Άγνωστος [Τρίχορδο μπουζούκι] | Άγνωστος [Ακορντεόν] | Άγνωστος [Λαϊκή κιθάρα]
-
- Σολ μείζονα
- Χιτζάζ - διατονικό περιβάλλον στη μεσαία περιοχή
-
- Όχι
-
- GO 4643
-
- 3935-1832
-
- 3' 25''
-
-
Τύχη γιατί µε κυνηγάς πες µου τι σου ‘χω φταίξει
και δε µπορεί για µένανε µέρα καλή να φέξει
Όση κι αν κάνω υποµονή τίποτα δεν κερδίζω
το κουρασµένο σώµα µου άδικα βασανίζω
Μην κλαις καρδιά µου µην πονάς µες στη ζωής τη στράτα
αν έχεις τύχη διάβαινε και ριζικό περπάτα
-
-
- 9/8
- Eighth note ~ 68
- Ζεϊμπέκικος
-
- Πανεπιστήμιο Ιωαννίνων

