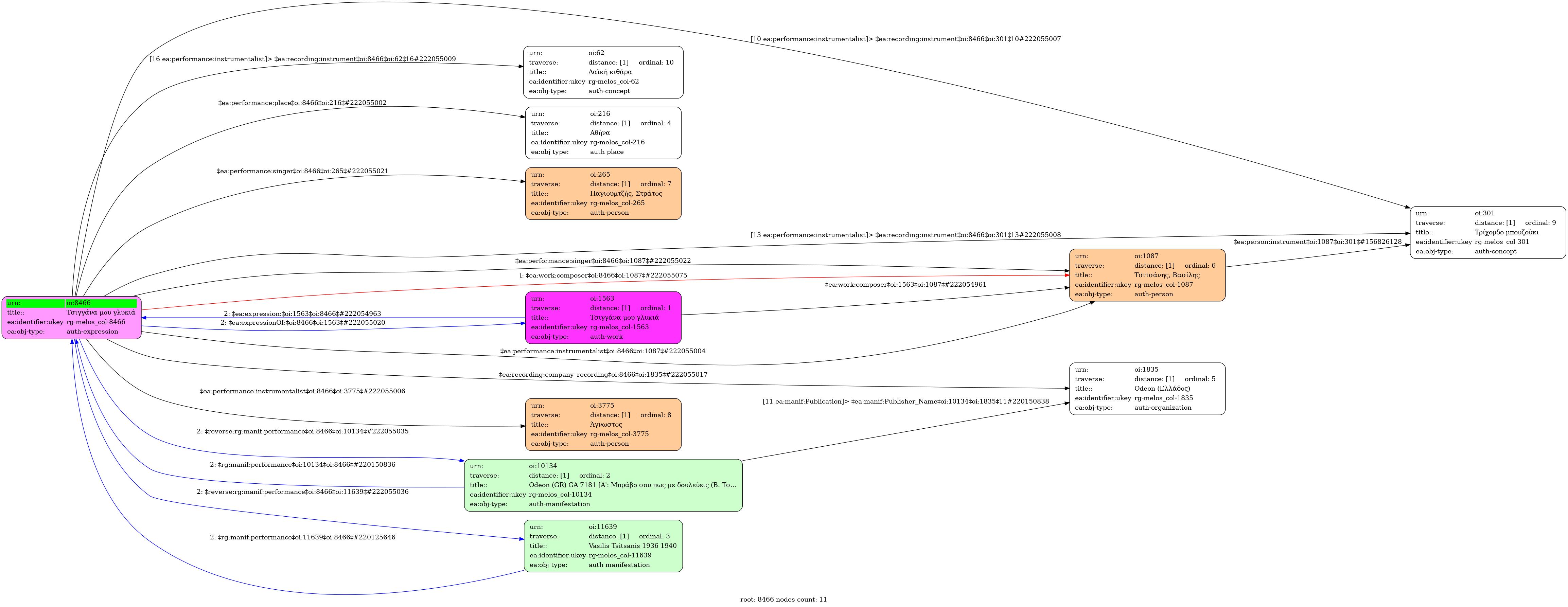
- Έκφραση
- Ηχογράφηση
- Ελληνική
-
- Studio
- 1939
- Παγιουμτζής, Στράτος (1904-1971) [1η φωνή] | Τσιτσάνης, Βασίλης (1915-1984) [2η φωνή]
- Τσιτσάνης, Βασίλης (1915-1984) [Τρίχορδο μπουζούκι] | Άγνωστος [Τρίχορδο μπουζούκι] | Άγνωστος [Λαϊκή κιθάρα]
-
- Όχι
-
- GO 3218
-
- 3' 10''
-
-
Έρχεσαι µε κοροϊδεύεις κι όλο λες πως µ’ αγαπάς
τα µυαλά µου ξεσηκώνεις πονηρά σαν µε κοιτάς
Ξελογιάστρα είσαι πες µου το τσιγγάνα µου γλυκιά
και τα χάνω σαν σε βλέπω µε την κίτρινη ποδιά
Μες στα έξυπνά σου κάλλη στη θολή σου τη µατιά
υποφέρω εγώ για σένα αχ τσιγγάνα µου γλυκιά
Φτάνει πια µη µε παιδεύεις µη µου δείχνεις απονιά
δυο γλυκά φιλάκια δωσ’ µου, εσύ τσιγγάνα µου γλυκιά
-
-
- 9/8
- Eighth note ~ 90
- Ζεϊμπέκικος
-
- Πανεπιστήμιο Ιωαννίνων

