- Πρόσωπο
- Άνδρας
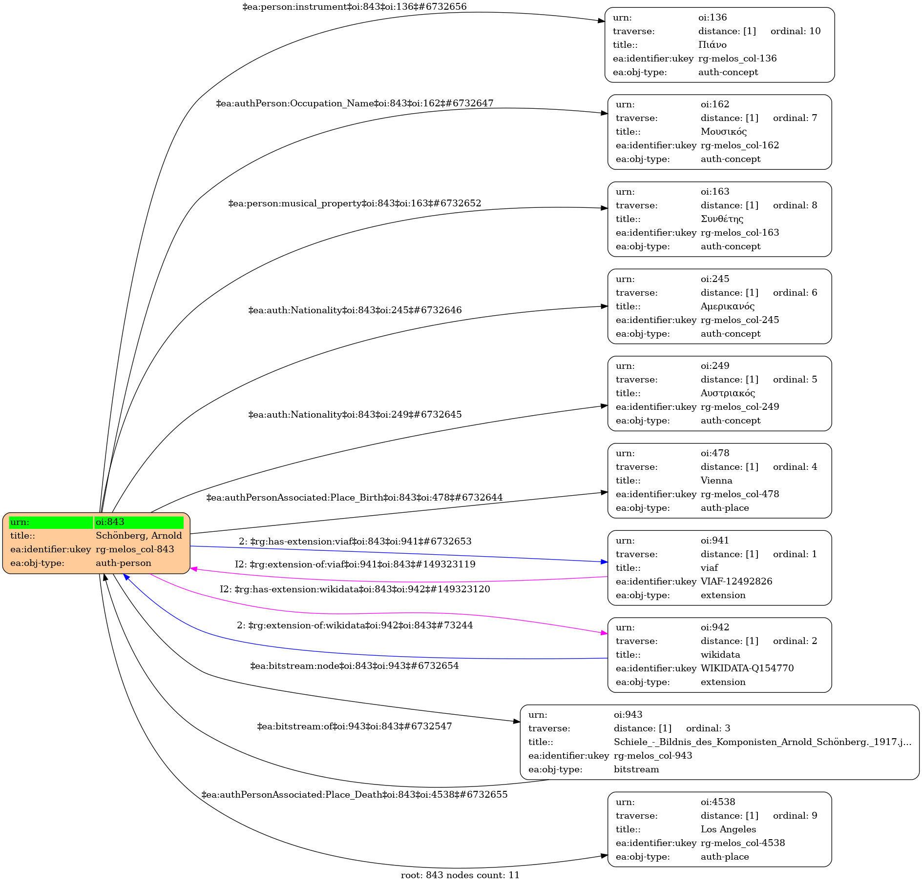
- 13 Σεπτεμβρίου 1874
- Vienna
- 13 Ιουλίου 1951
- Los Angeles
- Αυστριακός | Αμερικανός
- Μουσικός
- Συνθέτης
- Wikipedia GR
-
- Q154770 ⟶ Schönberg, Arnold
-
- 465983 ⟶ Arnold Schoenberg
-
- 9b490b96-ad82-4d7b-9055-f0a196ad64cc ⟶ Arnold Schönberg (composer)
-
- 12492826 ⟶ Schönberg, Arnold
- Schoenberg, Arnold (Γερμανική)
- central
Wikipedia Import
- Άρνολντ Σένμπεργκ (Ελληνική) | Arnold Schoenberg (Αγγλική)
- Αυστριακός συνθέτης (Ελληνική) | Austrian-Jewish American composer (1874-1951) (Αγγλική)
- Arnold Schönberg (Αγγλική) | A. Schenberg (Αγγλική) | Arnold Franz Walter Schoenberg (Αγγλική) | Arnold Schonberg (Αγγλική) | Arnolʹd Shenberg (Αγγλική) | A. Shenberg (Αγγλική) | Arnold Franz Walter Schönberg (Αγγλική)
- Άρνολντ Σένμπεργκ | Arnold Schoenberg | Arnold Schoenberg
- 13-09-1874
- 13-07-1951



