- Έκφραση
- Ηχογράφηση
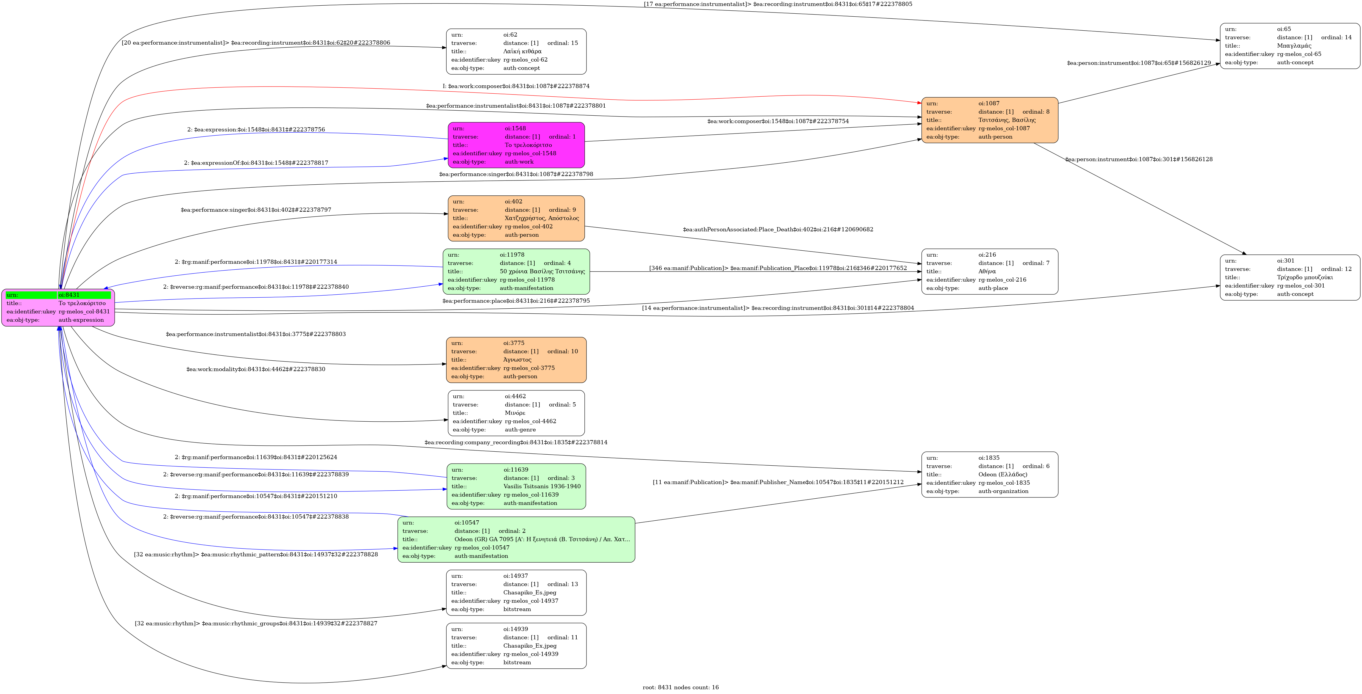
- Ελληνική
-
- Studio
- 10 Φεβρουαρίου 1938
- Χατζηχρήστος, Απόστολος (1901?-1959) [1η φωνή] | Τσιτσάνης, Βασίλης (1915-1984) [2η φωνή]
- Τσιτσάνης, Βασίλης (1915-1984) [Τρίχορδο μπουζούκι] | Άγνωστος [Μπαγλαμάς] | Άγνωστος [Λαϊκή κιθάρα]
-
- Σολ ελάσσονα
- Μινόρε
-
- Όχι
-
- GO 2906
-
- 3' 17''
-
-
Μέσα στο γλέντι του χορού σ’ ένα τρελό µεθύσι
εσύ το τρελοκόριτσο πικρά µ’ έχεις φιλήσειΕπίστεψα στα λόγια σου στα χάδια στα φιλιά σου
σ’ εσέ το τρελοκόριτσο στην πονηρή καρδιά σουΚαι υποφέρω και πονώ κι αρνήθηκα τον κόσµο
για σε το τρελοκόριτσο για σένανε και µόνο
-
-
- Πανεπιστήμιο Ιωαννίνων



