- Expression
- Recording
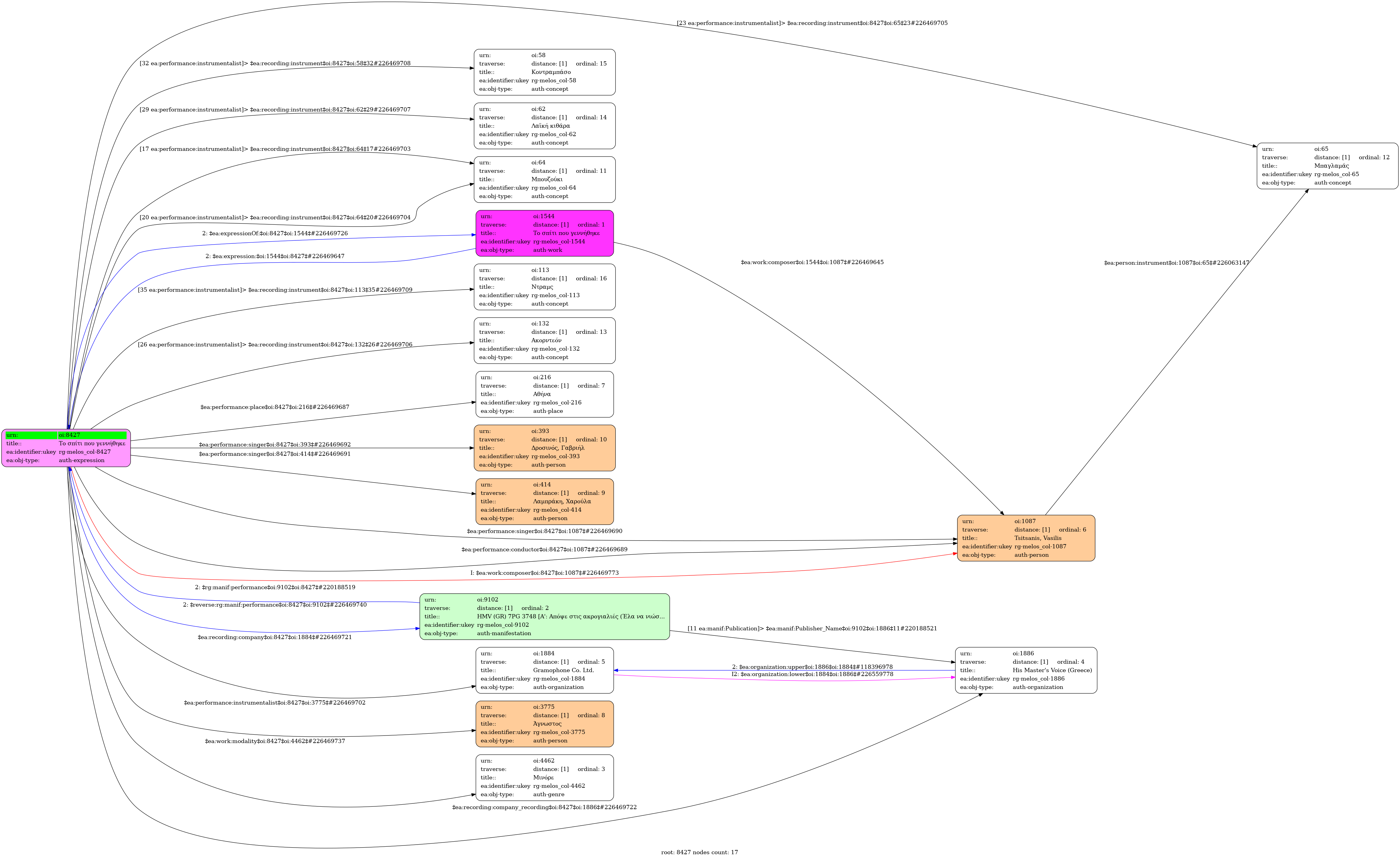
- Greek
- Συμπεριλήφθηκε στην κινηματογραφική ταινία "Κατάρα είν' ο χωρισμός" (Ακρόπολις Φιλμ, 1967)
-
- Studio
- 1967
- Tsitsanis, Vassilis (1915-1984) [1st voice] | Lampraki, Kharoula [2nd voice] | Δροσινός, Γαβριήλ [3rd voice]
- Unknown [Bouzouki] | Unknown [Bouzouki] | Unknown [Baglamas] | Unknown [Accordion] | Unknown [Folk guitar] | Unknown [Double bass] | Unknown [Drum set]
-
- G minor
- Minore (Mode)
-
- no
-
- 7XGA 2809
-
- 55167-4425-67
-
- 3' 01''
-
- 9/8
- Eighth note ~ 77
- Zeibekikos
-
- University of Ioannina

