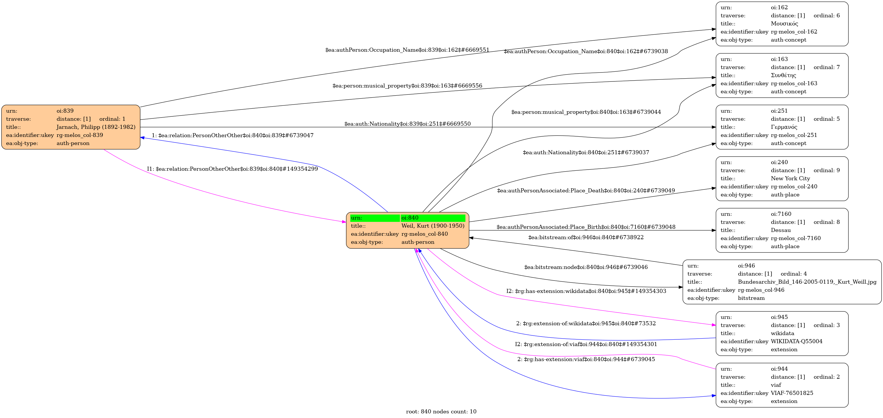
- Πρόσωπο
- Άνδρας
- 02 Μαρτίου 1900
- Dessau
- 03 Απριλίου 1950
- New York City
- Γερμανός
- Μουσικός
- Συνθέτης
- Jarnach, Philipp (1892-1982)
- Personal Website | wikipedia GR
-
- Q55004 ⟶ Kurt Weil
-
- 76501825 ⟶ Weil, Kurt
- central
Wikipedia Import
- Κουρτ Βάιλ (Ελληνική) | Kurt Weill (Αγγλική)
- Γερμανός συνθέτης (Ελληνική) | German composer (1900–1950) (Αγγλική)
- Kurt Julian Weill (Αγγλική)
- Κουρτ Βάιλ | Kurt Weill
- 02-03-1900
- 03-04-1950



