- Expression
- Recording
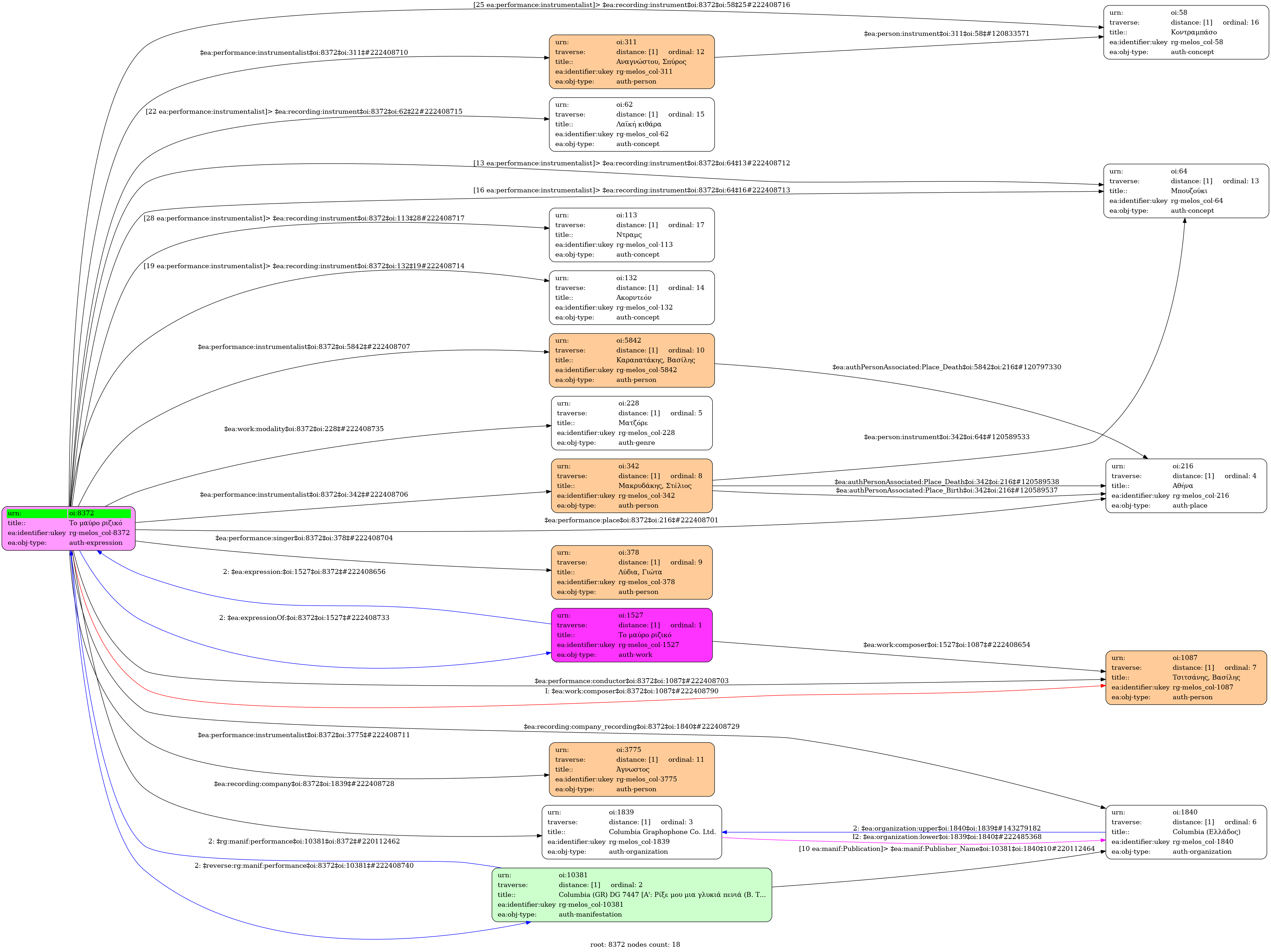
- Greek
-
- Studio
- 3 January 1959
- Lydia, Giota (1934-)
- Makridakis, Stelios [Bouzouki] | Karapatakis, Vasilis (1922-1974) [Bouzouki] | Unknown [Accordion] | Unknown [Folk guitar] | Anagnostou, Spyros [Double bass] | Unknown [Drum set]
-
- A major
- Matzore (Mode)
-
- no
-
- CG 3885
-
- 5274-389
-
- 3' 13''
-
- University of Ioannina

