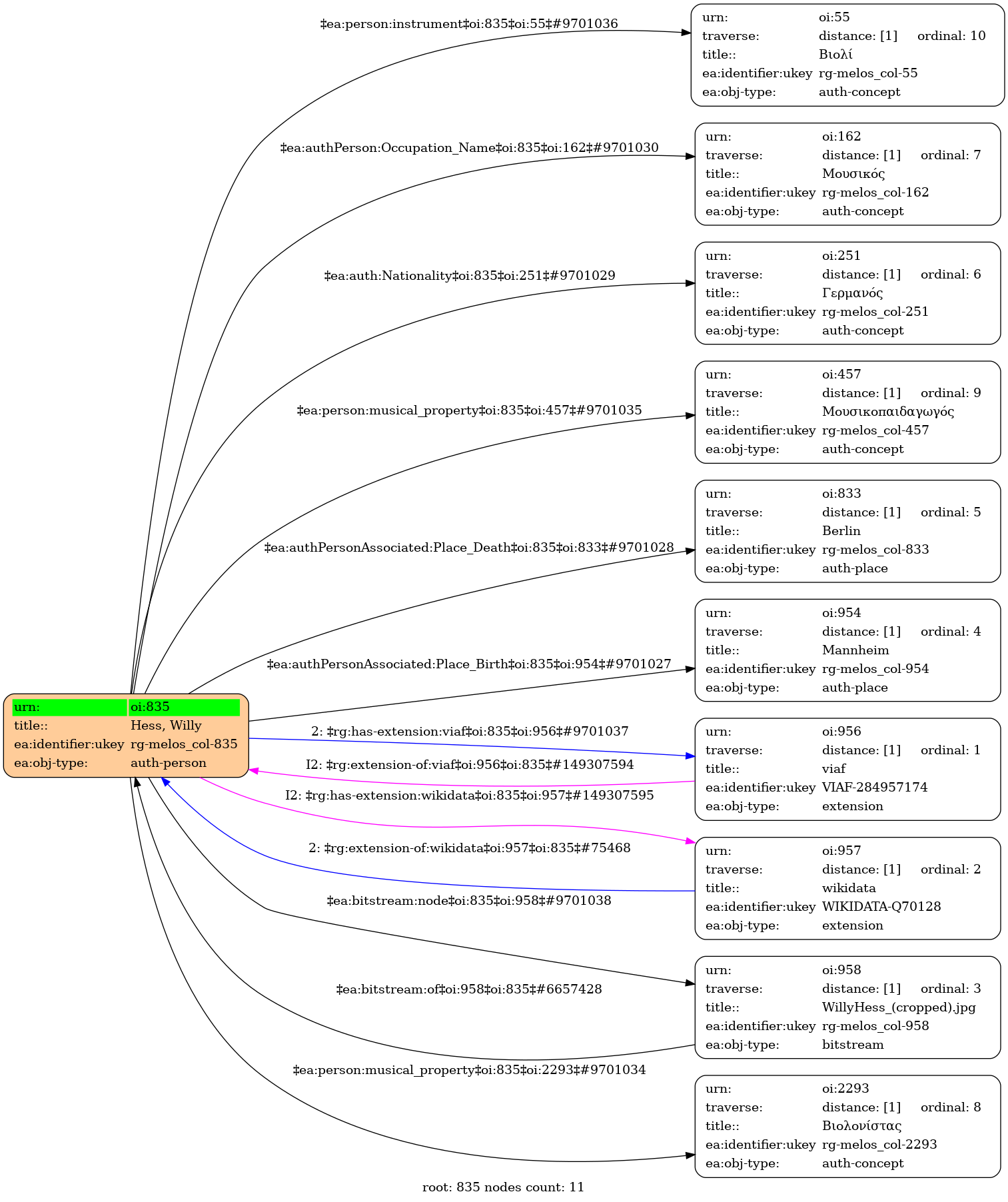
- Πρόσωπο
- Άνδρας
- 14 Ιουλίου 1859
- Mannheim
- 17 Φεβρουαρίου 1939
- Berlin
- Γερμανός
- Μουσικός
- Βιολονίστας | Μουσικοπαιδαγωγός
- Wikipedia
-
- Q70128 ⟶ Hess, Willy
-
- 284957174 ⟶ Hess, Willy
- central
- Willy Hess (Αγγλική)
- German musician (Αγγλική)
- Willy Hess (violinist)
- 01-01-1859
- 01-01-1939



