- Expression
- Recording
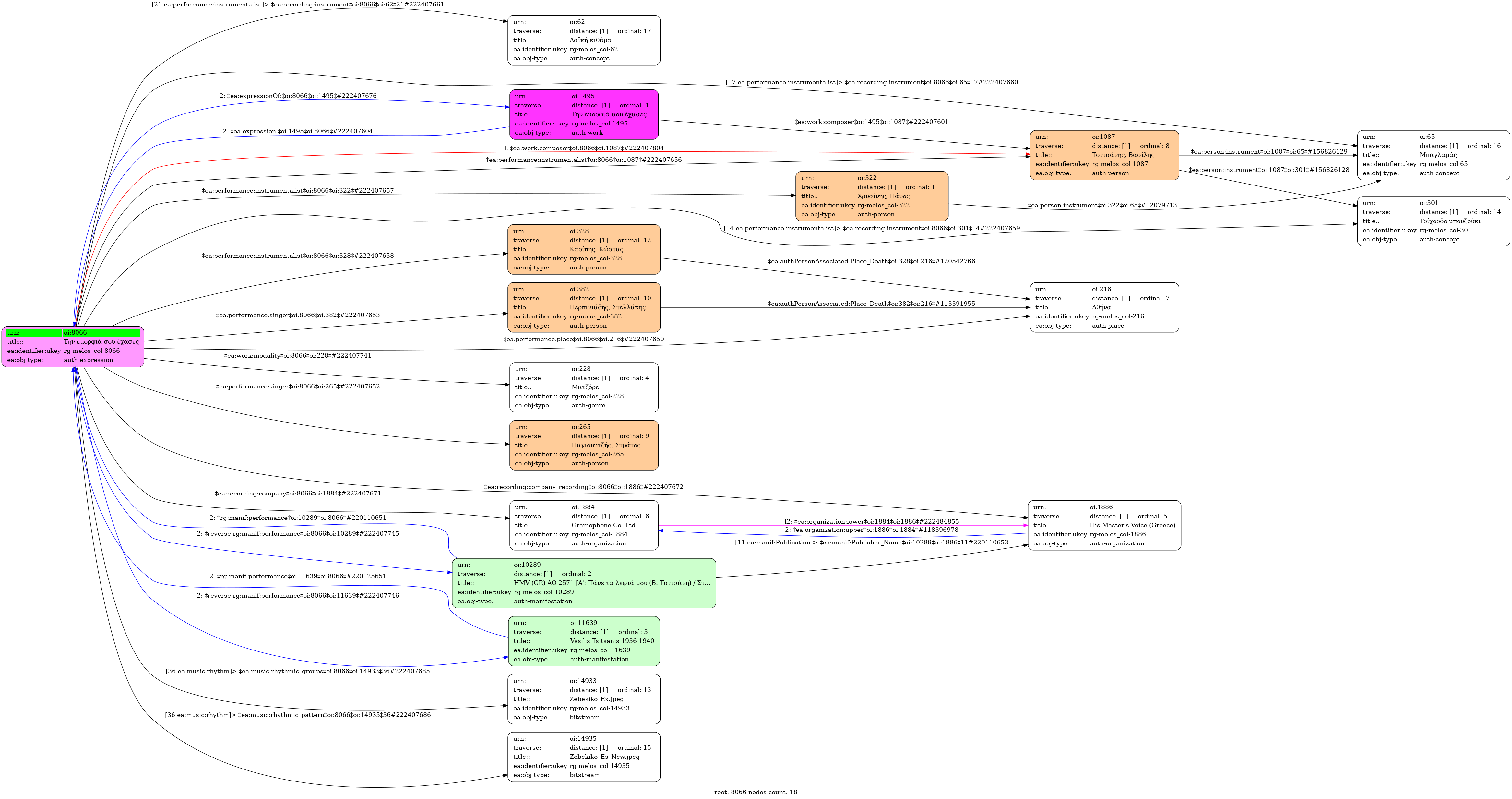
- Greek
-
- Studio
- 1939
- Pagioumtzis, Stratos (1904-1971) [1st voice] | Perpiniades, Stellakes (1899-1977) [2nd voice]
- Tsitsanis, Vassilis (1915-1984) [Three-string bouzouki] | Chrysinis, Panos [πιθανώς] [Baglamas] | Karipis,Kostas (1895?-1952?) [πιθανώς] [Folk guitar]
-
- E major
- Matzore (Mode)
-
- no
-
- OGA 919-1
-
- 1384
-
- 3' 14''
-
- University of Ioannina
| Form | Tonic centers | Structural entities | Alteration instances | Comment |
|---|---|---|---|---|
| Intro | VIII | Major | ||
| V | Major | |||
| I | Major | |||
| Theme A | V | Minor | VI↑ | 3χ μινόρε, συγχορδία I |
| Theme Β | IV | 5χ ματζόρε#4, δίφωνο, συγχορδία IV | ||
| V | Major | δίφωνο, συγχορδία I | ||
| I | Major | |||



