- Έκφραση
- Ηχογράφηση
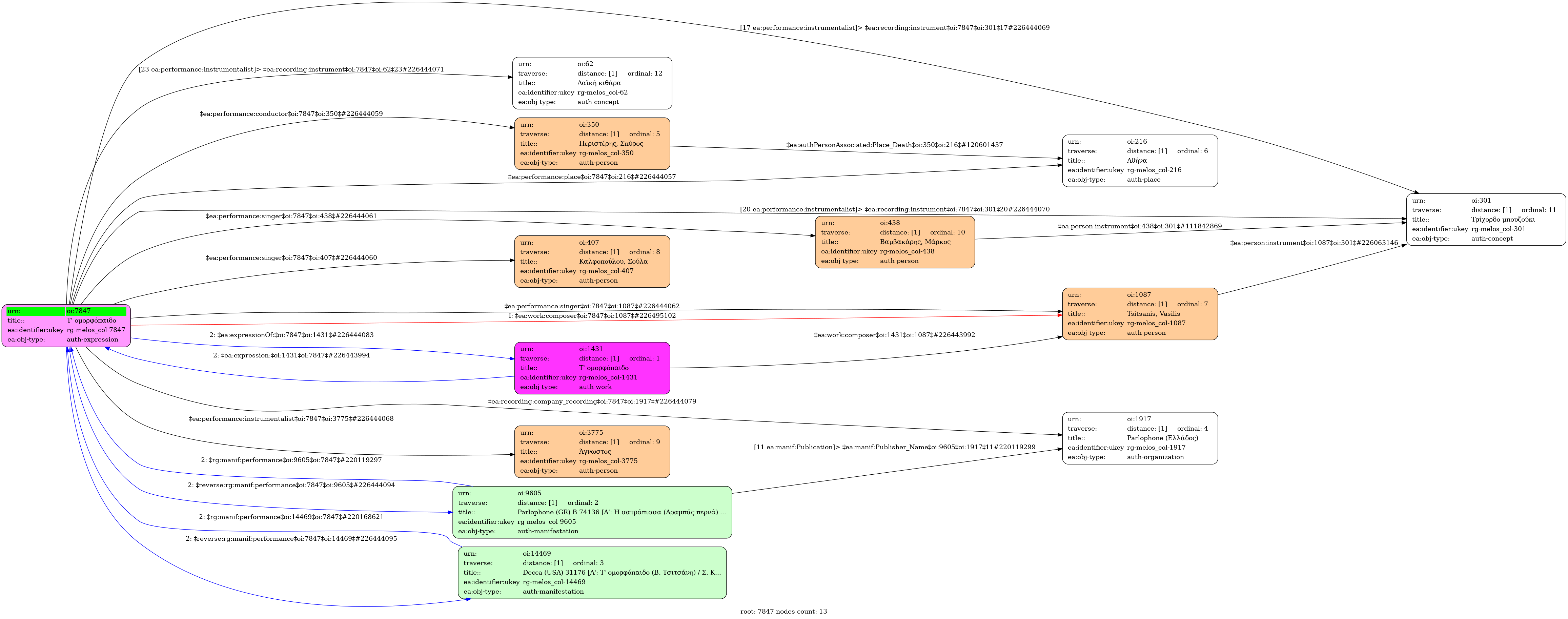
- Ελληνική
- 20 Σεπτεμβρίου 1948
- Καλφοπούλου, Σούλα [1η φωνή] | Βαμβακάρης, Μάρκος (1905-1972) [2η φωνή] | Τσιτσάνης, Βασίλης (1915-1984) [3η φωνή]
- Άγνωστος [Τρίχορδο μπουζούκι] | Άγνωστος [Τρίχορδο μπουζούκι] | Άγνωστος [Λαϊκή κιθάρα]
-
- Σι♭ μείζονα
-
- Όχι
-
- GO 4012
-
- 16101-346
-
- 3' 17''
-
-
Τις λαχτάρες που µου κάνεις µη θαρρείς πως τις ξεχνώ
κι αν γυρνάς τα βράδια µ’ άλλες βρε παλιόπαιδο
έχε χάρη που ‘σαι µάγκας κι οµορφόπαιδο
Ό,τι µου ζητάς στο δίνω σαν κορόιδο σ’ αγαπώ
κι αν µου µάσησες τα φράγκα βρε τρελόπαιδο
έχε χάρη που ‘σαι µάγκας κι οµορφόπαιδο
Κι όµως δεν το µετανιώνω ξέρω πίκρες να περνώ
κι αν πεθαίνω εγώ για σένα βρε τρελόπαιδο
έχε χάρη που ‘σαι µάγκας κι οµορφόπαιδο
-
-
- 9/8
- Eighth note ~ 72
- Ζεϊμπέκικος
-
-
- Parlophone (GR) B 74136 [Α': Η σατράπισσα (Αραμπάς περνά) (Β. Τσιτσάνη) / Μ. Βαμβακάρης, Β. Τσιτσάνης, Σ. Καλφοπούλου] - [Β': Τ' ομορφόπαιδο (Β. Τσιτσάνη) / Σ. Καλφοπούλου, Μ. Βαμβακάρης, Β. Τσιτσάνης]
- Decca (USA) 31176 [A': Τ' ομορφόπαιδο (Β. Τσιτσάνη) / Σ. Καλφοπούλου, Μ. Βαμβακάρης, Β. Τσιτσάνης] - [B': Η σατράπισσα (Αραμπάς περνά) (Β. Τσιτσάνη) / Μ. Βαμβακάρης, Β. Τσιτσάνης, Σ. Καλφοπούλου]
- Πανεπιστήμιο Ιωαννίνων

