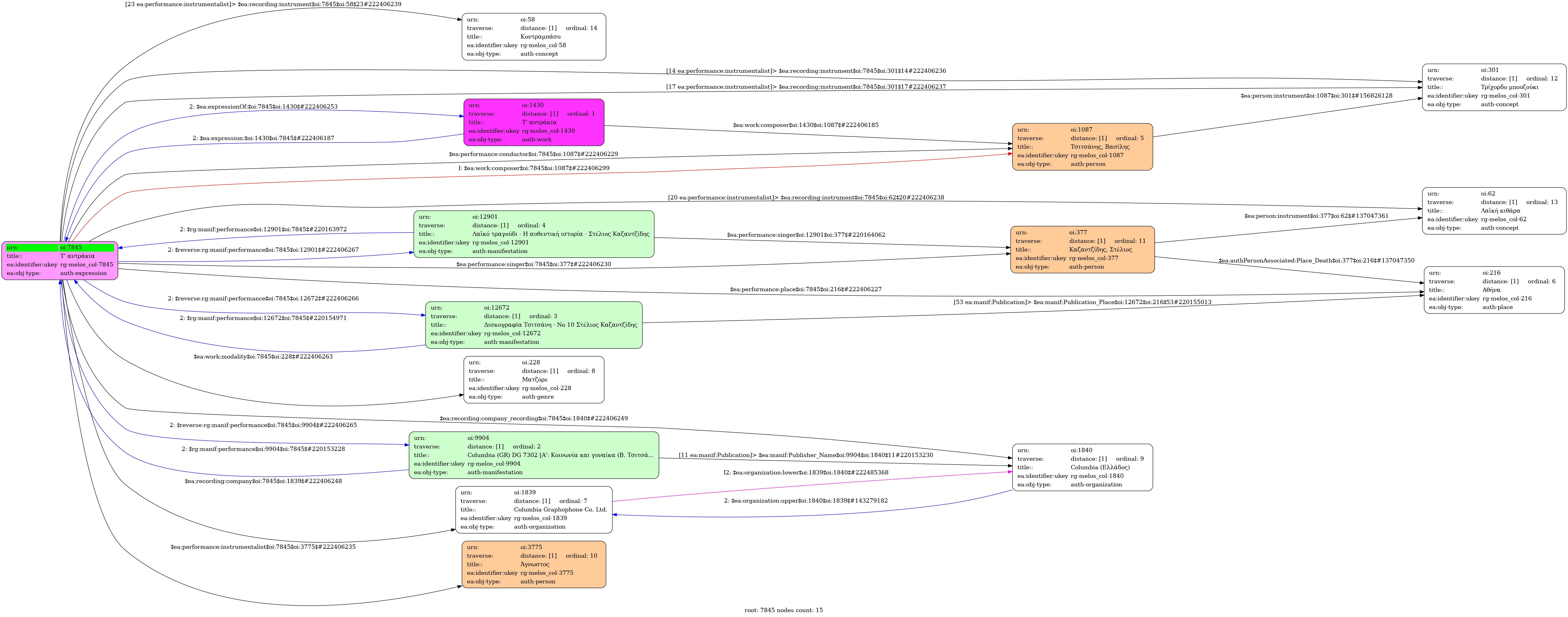
- Expression
- Recording
-
- T' antrákia
- Greek
- 19 March 1957
- Kazantzidis, Stelios
- Unknown [Three-string bouzouki] | Unknown [Three-string bouzouki] | Unknown [Folk guitar] | Unknown [Double bass]
- Matzore (Mode)
-
- no
-
- CG 3583
-
- 4249-7451
-
- 3' 07''
-
- 9/8
- Eighth note ~ 67
- Zeibekikos
-
- University of Ioannina

