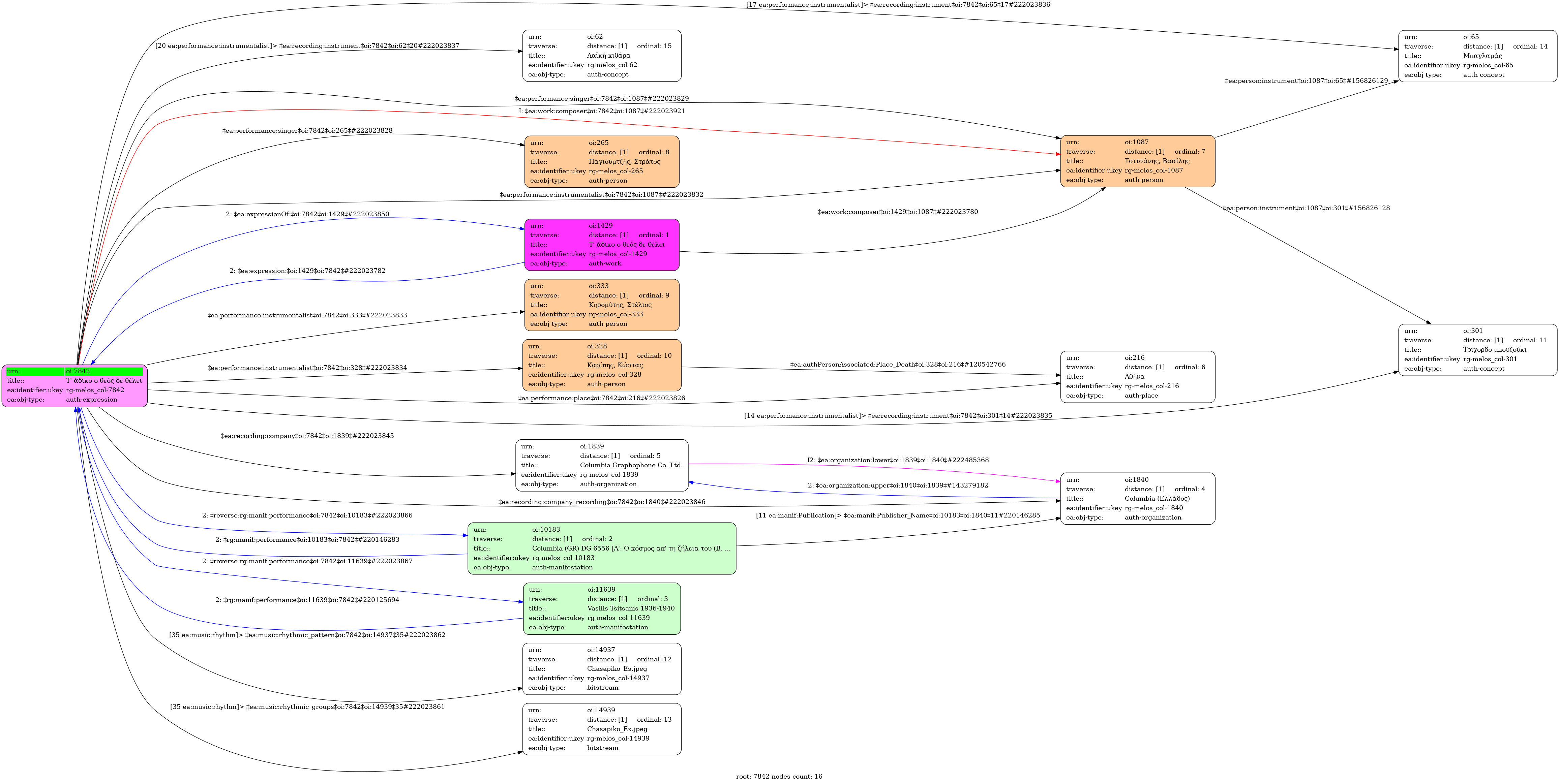
- Έκφραση
- Ηχογράφηση
-
- T' ádiko o theós de théli
- Ελληνική
-
- Studio
- 1 Ιουλίου 1940
- Παγιουμτζής, Στράτος (1904-1971) [1η φωνή] | Τσιτσάνης, Βασίλης (1915-1984) [2η φωνή]
- Τσιτσάνης, Βασίλης (1915-1984) [Τρίχορδο μπουζούκι] | Κηρομύτης, Στέλιος (1903?-1979) [Μπαγλαμάς] | Καρίπης, Κώστας (1895?-1952?) [Λαϊκή κιθάρα]
-
- Μι♭ ελάσσονα
-
- Όχι
-
- CG 2085-1
-
- 1904
-
- 3' 18''
-
-
Ταχτικά πολύ σε χάνω σ’ άλλην αγκαλιά σε πιάνω
όποιον βρίσκεις και σ’ αρέσει µες στα δίχτυα σου θα πέσει
Νόµιζες φιλιά που δίνεις πριγκηπέσσα πας να γίνεις
σ’ έκανα πιαστή στο µέλι τ’ άδικο ο Θεός δε θέλει
Πάψε να παραπονιέσαι και τα λάθη σου ν’ αρνιέσαι
συ τα φταις εγώ δε φταίω άκου τώρα που σου λέγω
Συ θα φταις αν χωριστούµε κι αν ποτέ θ’ ανταµωθούµε
πάλι χάδια µη ζητήσεις κοίτα πια να λησµονήσεις
-
-
- Πανεπιστήμιο Ιωαννίνων



