- Expression
- Recording
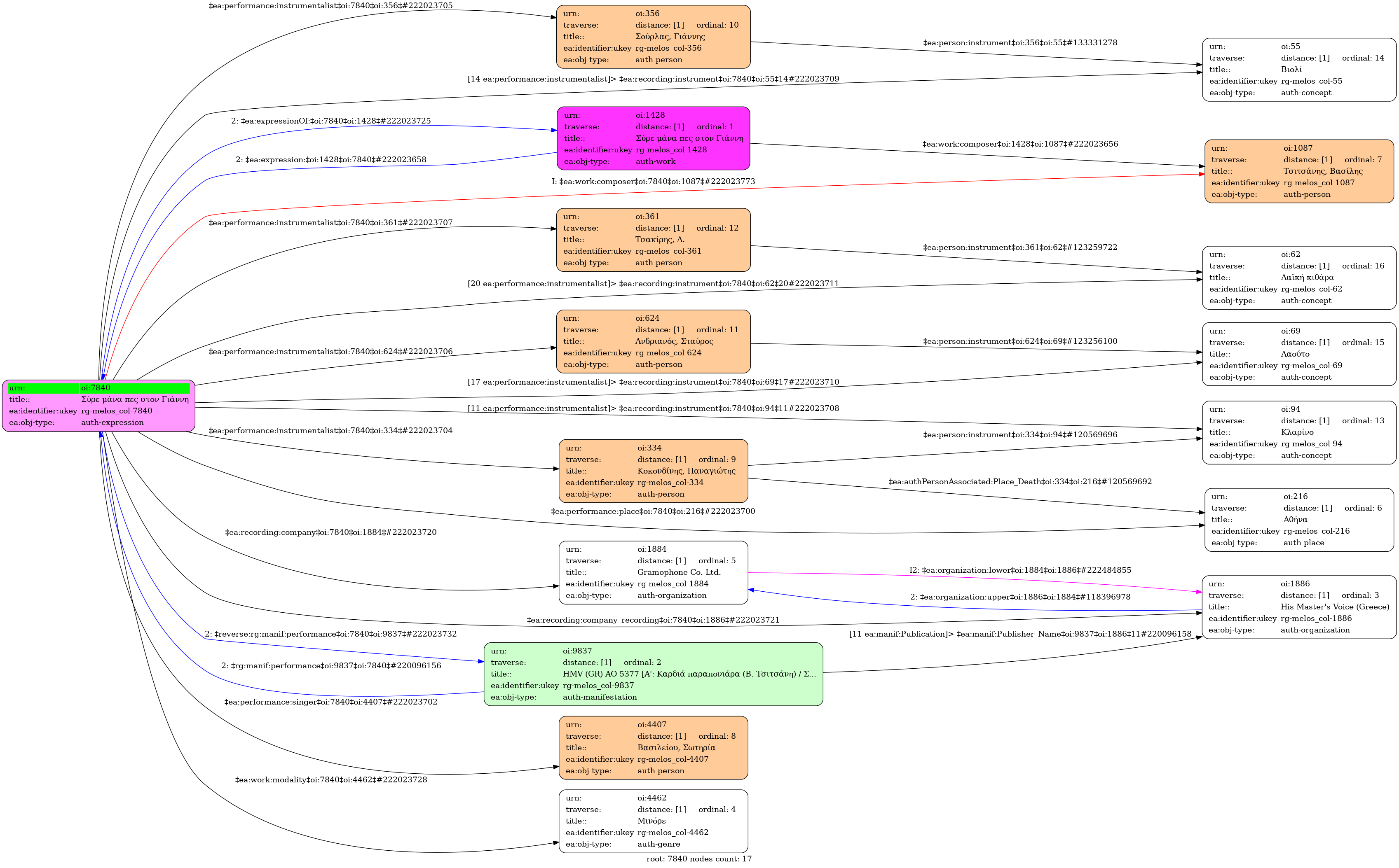
- Greek
-
- Studio
- 15 January 1957
- Vasileiou, Sotiria
- Kokontinis, Panagiotis (1918-2000) [Clarino] | Sourlas, Giannis [Violin] | Andrianos, Stauros [Lute] | Tsakiris, D. [Folk guitar]
-
- C minor
- Minore (Mode)
-
- no
-
- OGA 2498-1
-
- 4037-32843
-
- 3' 10''
-
- University of Ioannina

