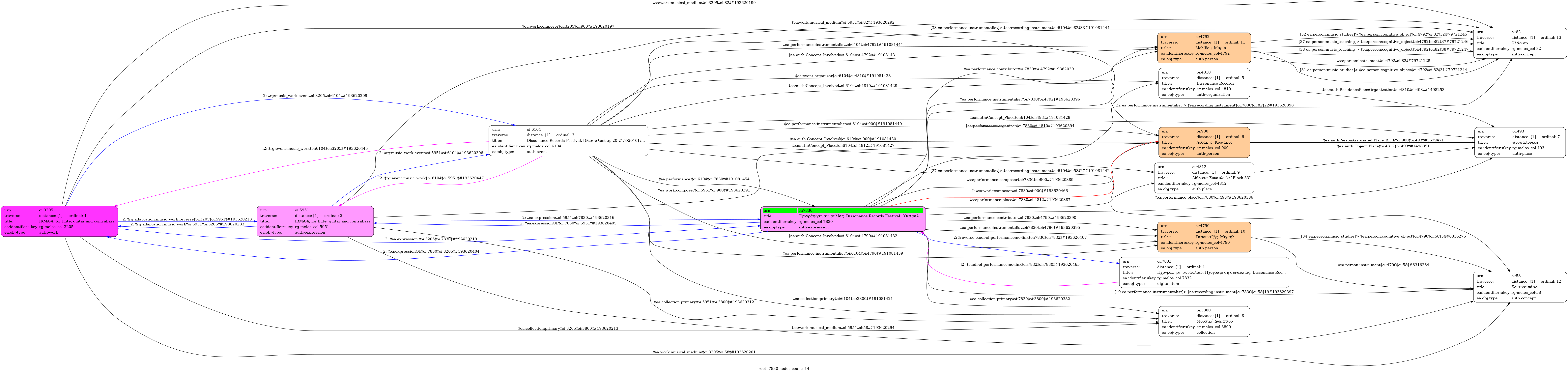
- Expression
- Recording
-
- Sapountzis, Michael [Μουσικός]
- Μελίδου, Μαρία [Μουσικός]
- Chamber Μusic
-
- Live
- 20 Μαρτίου 2010
- Sapountzis, Michael [Double bass] | Μελίδου, Μαρία [Flute]
-
- 4᾿:57'
- University of Macedonia




