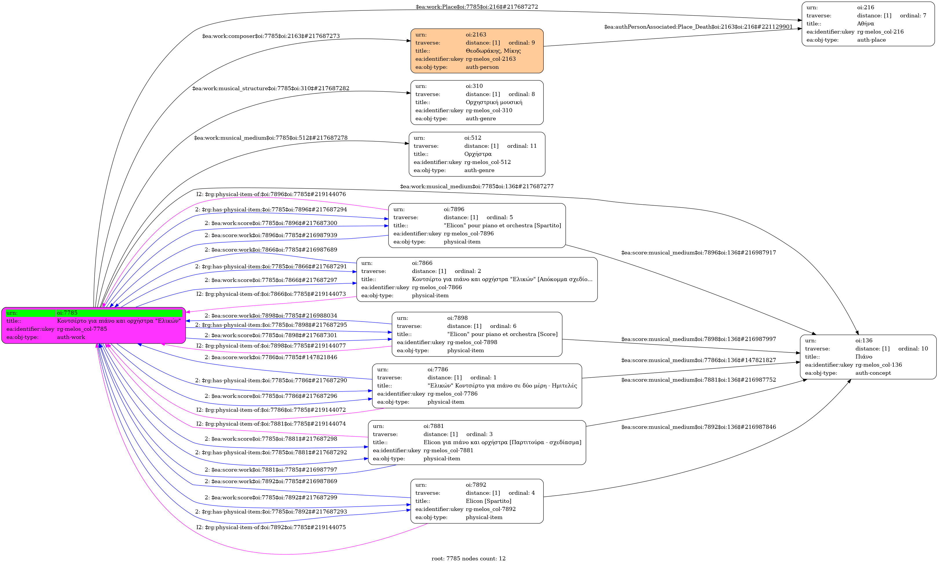
- Έργο (αυτοτελές έργο)
- 1951-1952
- Ιούλιος 2004 [Ημερομηνια ολοκλήρωσης του μέρους του δεύτερου πιάνου. | Date of completion of the second piano part.]
- Ελληνική
- Θεοδωράκης, Μίκης (1925-2021)
- Πιάνο | Ορχήστρα
- Ορχηστρική μουσική
- Κούτουλας, Αστέρης. Ο μουσικός Θεοδωράκης: κέιμενα - εργογραφία - κριτικές (1937-1996): ΑΣΤ 69
- Αθήνα
-
-
Ένα από τα μοτίβα εξελίχθηκε στοτραγούδι Μάνα μου και Παναγιά μου (ΑΣΤ 131.5). | One of the motifs evolved into the song My Mother and Virgin Mary (AST 131.5).
⟶ Ο μουσικός Θεοδωράκης : Κέιμενα - εργογραφία - κριτικές (1937-1996) - Αθήνα: "Νέα Σύνορα" Εκδοτικός Οργανισμός Λιβάνη, 1998 [σ.129]
-
- Original: Μουσική Βιβλιοθήκη Λίλιαν Βουδούρη - Σύλλογος Οι Φίλοι της Μουσικής
- Σύλλογος Οι Φίλοι της Μουσικής






