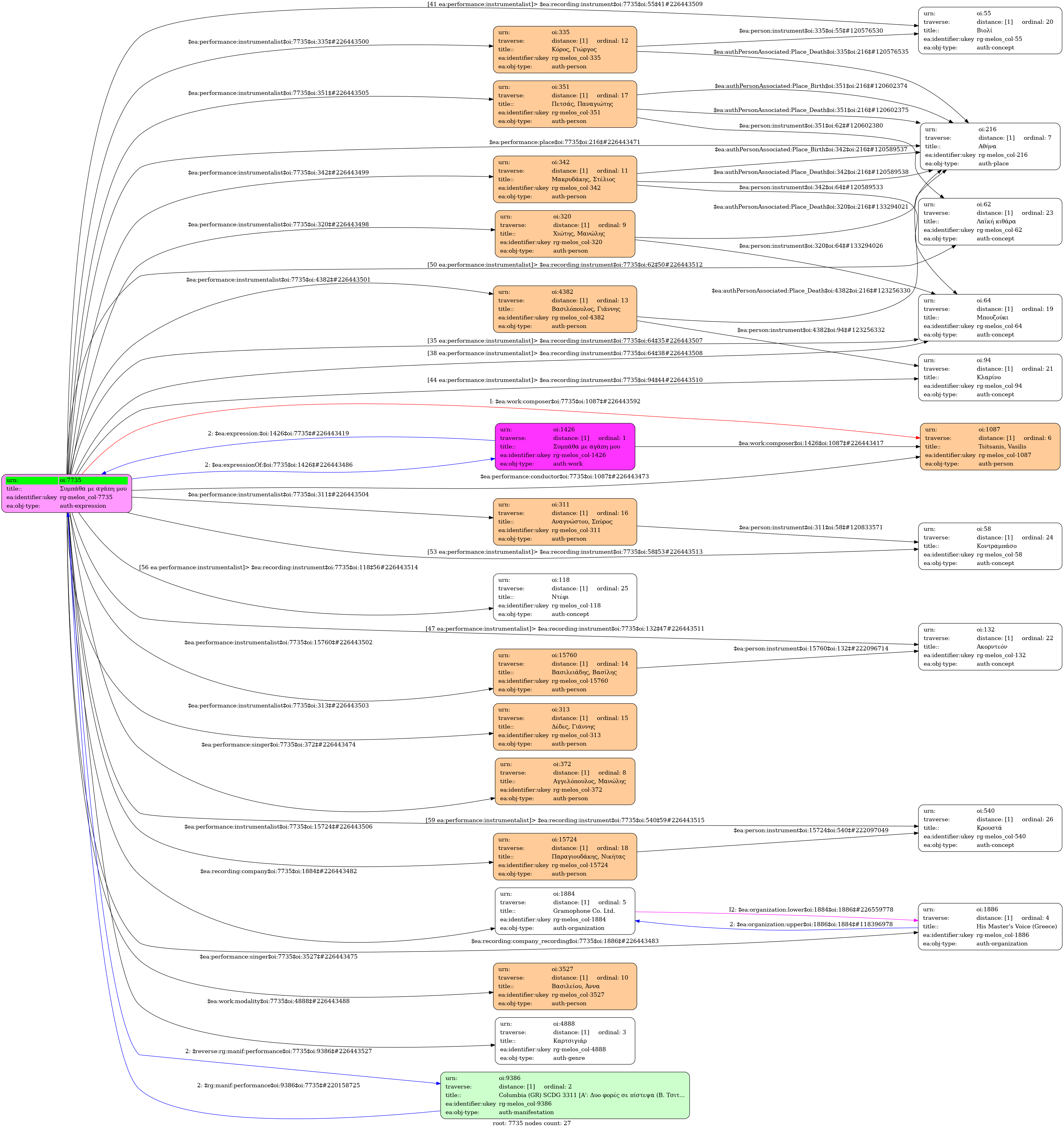
Συμπάθα με αγάπη μου / Angelopoulos, Manolis (1939-1989) [1963]
- Expression
-
Recording
-
-
-
Greek
-
-
-
13 July 1963
-
Angelopoulos, Manolis (1939-1989)
[1st voice] |
Vassileiou, Anna
[2nd voice]
-
Chiotis, Manolis (1921-1970)
[Bouzouki] |
Makridakis, Stelios
[Bouzouki] |
Koros, George (1923-2014)
[Violin] |
Vasilopoulos, Giannis
[Clarino] |
Vassiliadis, Vassilis (1928-2010)
[Accordion] |
Dedes, Yannis
[Folk guitar] |
Anagnostou, Spyros
[Double bass] |
Petsás, Panos
[Tambourine] |
Parayoudakis, Nikitas
[Percussions]
-
-
Kartsigiar
-
-
-
-
-
-
- 2/4
- Quarter note ~ 82
- Bayon
-
-
- University of Ioannina
Συμπάθα με αγάπη μου / Αγγελόπουλος, Μανώλης [1963] - Identifier: 7735
Internal display of the 7735 entity interconnections (Node labels correspond to identifiers)

Loading..