- Expression
- Recording
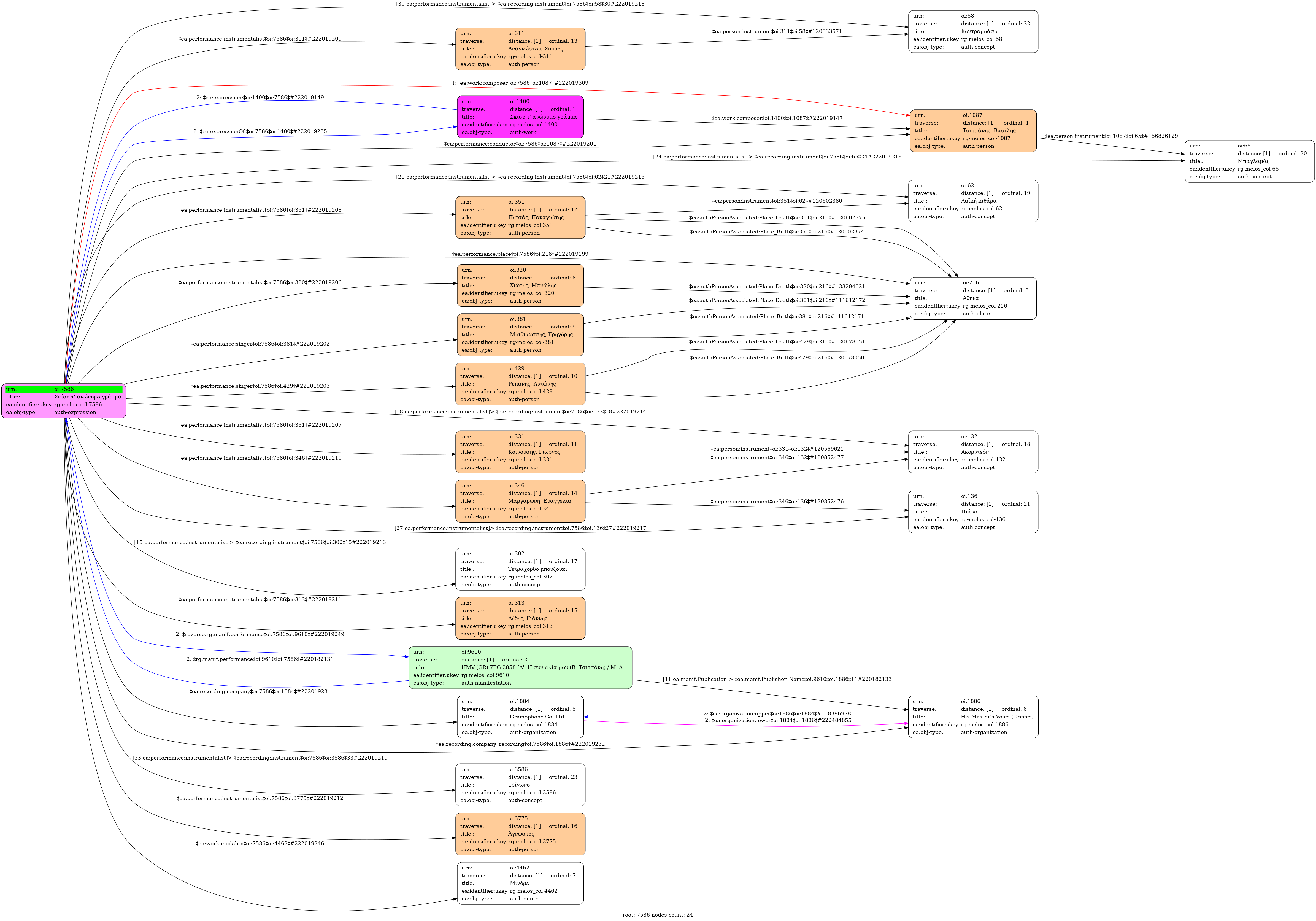
- Greek
-
- Studio
- 5 January 1960
- Bithikotsis, Grigoris (1922-2005) [1st voice] | Repanis, Antonis (1933-2019) [2nd voice]
- Chiotis, Manolis (1921-1970) [Four-string bouzouki] | Kinousis, Giorgos [Accordion] | Petsás, Panos [Folk guitar] | Anagnostou, Spyros [Baglamas] | Margaroni, Evangelia [Piano] | Dedes, Yannis [Double bass] | Unknown [Triangle]
-
- G minor
- Minore (Mode)
-
- no
-
- 7XGA 831
-
- 3' 12''
-
- 9/8
- Eighth note ~ 61
- Zeibekikos
-
- University of Ioannina

