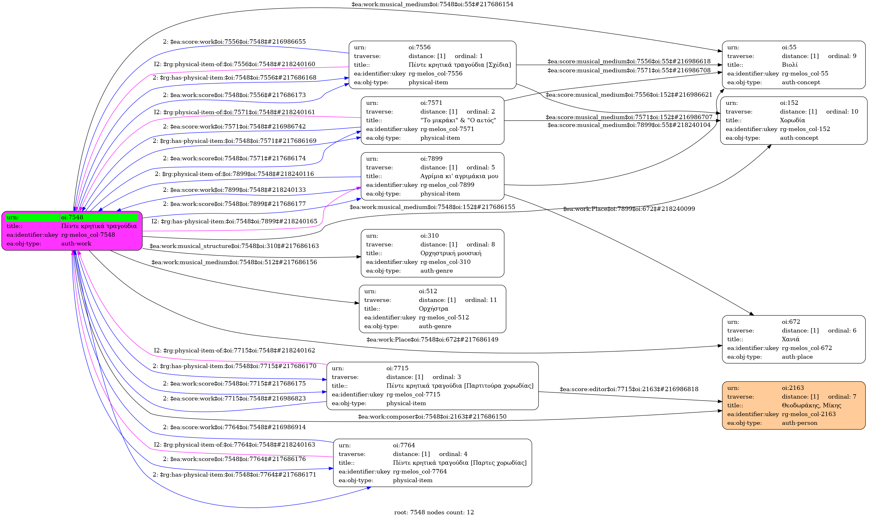
Θεοδωράκης, Μίκης (1925-2021) [Συνθέτης]. Πέντε κρητικά τραγούδια
Five cretan songs (Αγγλική)
- Έργο (αυτοτελές έργο)
-
1951 [Καλοκαίρι]
-
Ελληνική
-
Θεοδωράκης, Μίκης (1925-2021)
-
Βιολί |
Χορωδία |
Ορχήστρα
-
-
Ορχηστρική μουσική
-
Κούτουλας, Αστέρης. Ο μουσικός Θεοδωράκης: κέιμενα - εργογραφία - κριτικές (1937-1996): ΑΣΤ 66
-
Χανιά
-
-
Original: Μουσική Βιβλιοθήκη Λίλιαν Βουδούρη - Σύλλογος Οι Φίλοι της Μουσικής
- Σύλλογος Οι Φίλοι της Μουσικής
Θεοδωράκης, Μίκης (1925-2021) [Συνθέτης]. Πέντε κρητικά τραγούδια - Identifier: 7548
Internal display of the 7548 entity interconnections (Node labels correspond to identifiers)

Loading..