- Έκφραση
- Ηχογράφηση
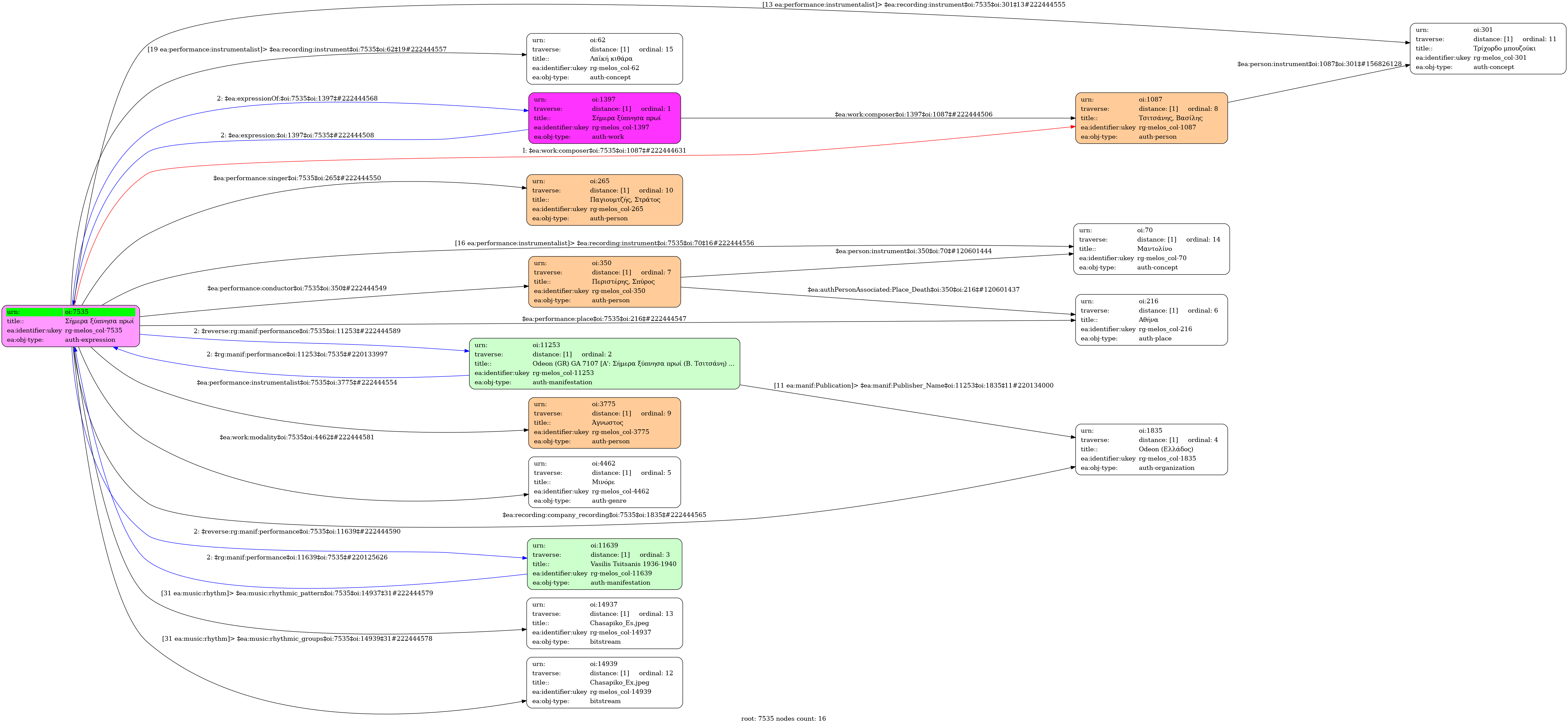
- Ελληνική
-
- Studio
- 1938
- Παγιουμτζής, Στράτος (1904-1971)
- Άγνωστος [Τρίχορδο μπουζούκι] | Άγνωστος [Μαντολίνο] | Άγνωστος [Λαϊκή κιθάρα]
-
- Σολ ελάσσονα
- Μινόρε
-
- Όχι
-
- GO 2941
-
- 2' 57''
-
-
Σήµερα ξύπνησα πρωί και πα να κυνηγήσω
περνώ κι απ’ την αγάπη µου να την καληµερίσω
Έχω τρεις µέρες να την δω και να την ανταµώσω
κι αν δεν την δω και σήµερα σαν το κερί θα λιώσω
Εψές πρωί που πέρασα από την γειτονιά της
είδα την πόρτα της κλειστή και τα παράθυρά της
Φοβάµαι µην την βάλανε εχθροί να µην µου κλείνει
και όταν µε βλέπει να περνώ τα παραθύρια κλείνει
-
-
- Πανεπιστήμιο Ιωαννίνων



