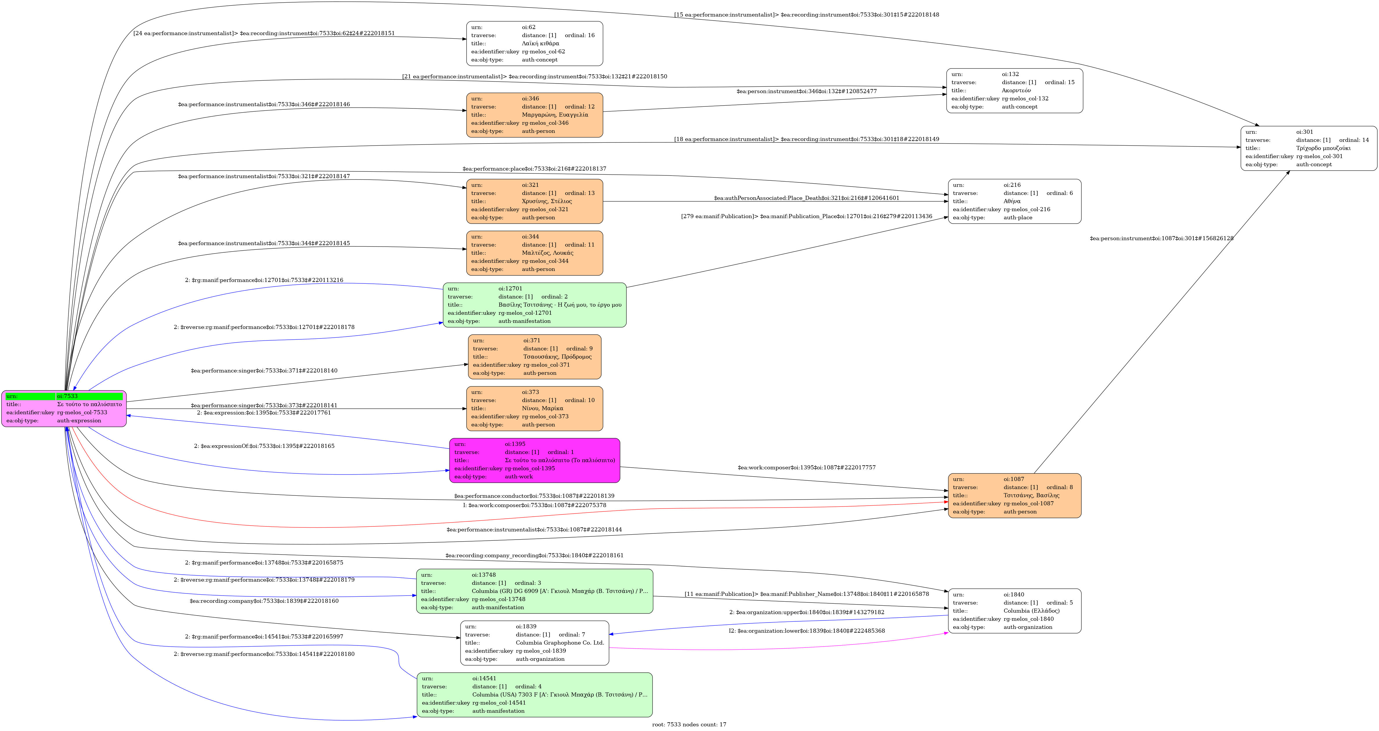
- Expression
- Recording
- Greek
-
- Studio
- 8 May 1951
- Tsaousakis, Prodromos [1st voice] | Ninou, Marika (1922-1957) [2nd voice]
- Tsitsanis, Vassilis (1915-1984) [Three-string bouzouki] | Μαλτέζος, Λουκάς [Three-string bouzouki] | Margaroni, Evangelia [Accordion] | Hrysinis, Stelios [Folk guitar]
-
- G minor
-
- no
-
- CG 2809
-
- 1428-4684
-
- 3' 34''
-
- 9/8
- Eighth note ~ 73
- Zeibekikos
-
-
- Vasilis Tsitsanis - I zoi mou, to ergo mou
- Columbia (GR) DG 6909 [Α': Γκιουλ Μπαχάρ (Β. Τσιτσάνη) / Ρ. Ντάλια, Β. Τσιτσάνης, Π. Γαβαλάς] - [Β': Σε τούτο το παλιόσπιτο (Β. Τσιτσάνη) / Πρ. Τσαουσάκης, Μ. Νίνου]
- Columbia (USA) 7303 F [Α': Γκιουλ Μπαχάρ (Β. Τσιτσάνη) / Ρ. Ντάλια, Β. Τσιτσάνης, Π. Γαβαλάς] - [Β': Σε τούτο το παλιόσπιτο (Β. Τσιτσάνη) / Πρ. Τσαουσάκης, Μ. Νίνου]
- University of Ioannina

