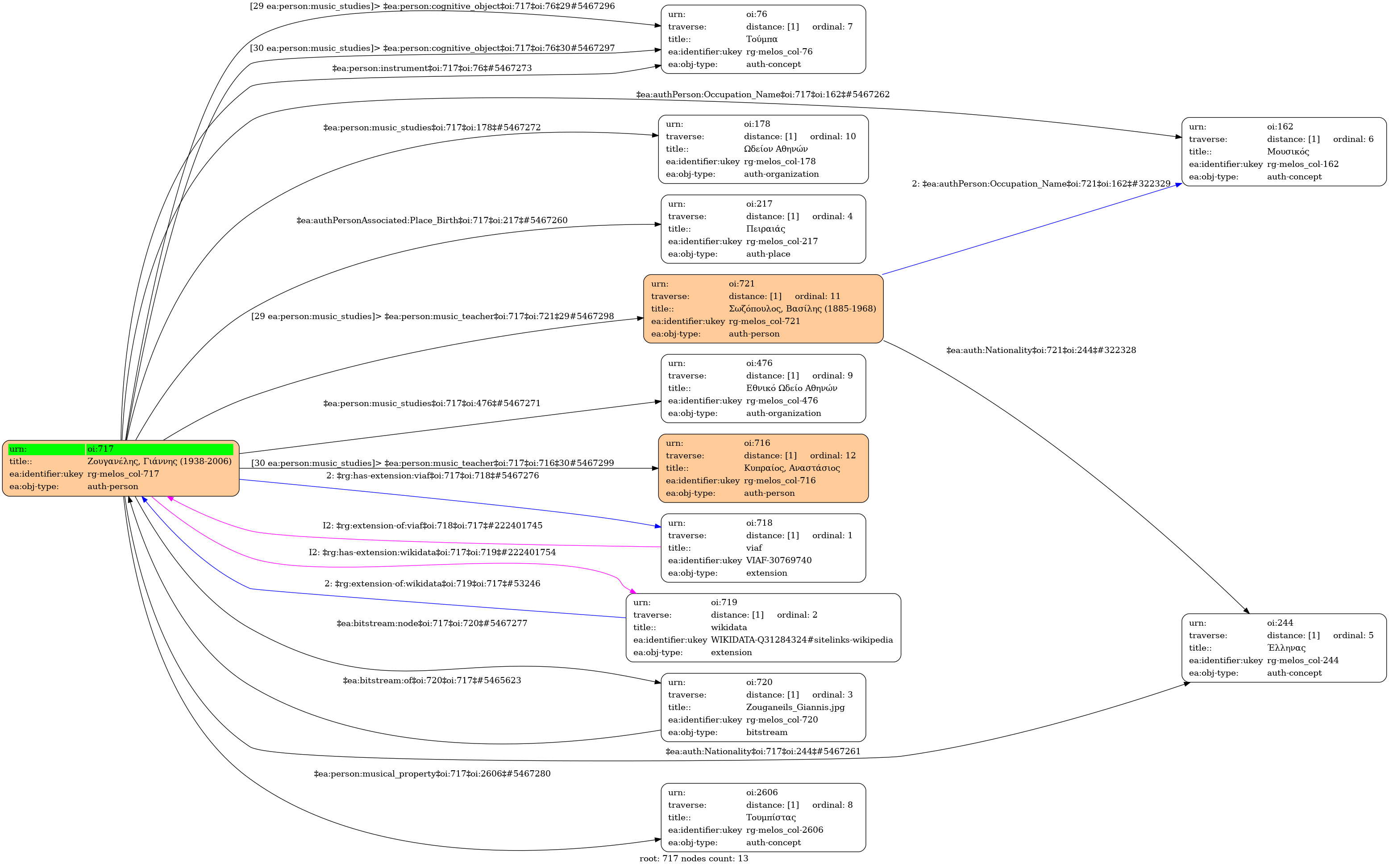
- Person
- Male
- 1938
- Piraeus
- August 2006
- Greek
- Musician
-
- National Conservatory of Athens (1962) - Studies type: Τυπικές - Music degree: Πτυχίο επιπέδου ανωτέρας σχολής - Music teacher: Sozopoulos, Vassilis (1885-1968) - Cognitive object: Tuba
- Athens Conservatoire (1962-1967) - Studies type: Τυπικές - Music degree: Δίπλωμα επιπέδου ανωτέρας σχολής - Music teacher: Κυπραίος, Αναστάσιος - Cognitive object: Tuba
- Tubist
- LiFo - Τρούσας, Φώντας "10 χρόνια από το θάνατο του μεγάλου τουμπίστα Γιάννη Ζουγανέλη"
-
- Q31284324#sitelinks-wikipedia ⟶ Zouganelis, Giannis
-
- 1939916 ⟶ Γιάννης Ζουγανέλης
-
- 055c0caf-2450-4726-aea1-520eb725d29e ⟶ Γιάννης Ζουγανέλης (Greek tuba player, uncle of the same named comedian)
-
- 30769740 ( Personal ⟶ Zouganelis, Giannis
- Καλογερόπουλος, Τ., Το Λεξικό της Ελληνικής Μουσικής, Γιαλλέλης, Αθήνα, 1998, τ.2, σσ.315-316 - 01/01/1998 , p.315-316 [Τόμος 2ος]
- central
Wikipedia Import



