- Expression
- Recording
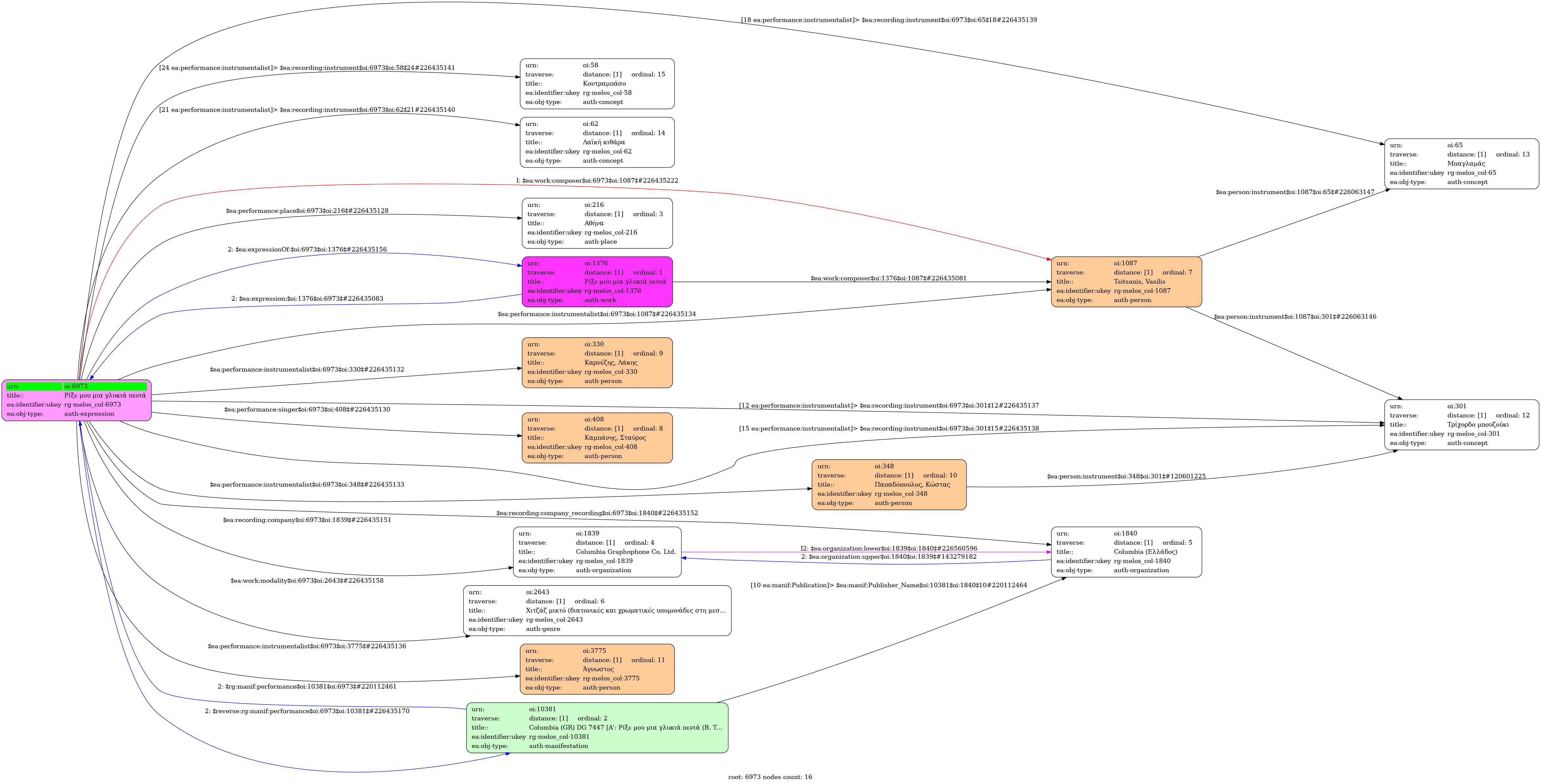
- Greek
-
- Studio
- 23 February 1959
- Kabanis, Stavros
- Karnezis, Lakis (1937-) [Three-string bouzouki] | Papadopoulos, Kostas (1937-) [Three-string bouzouki] | Tsitsanis, Vassilis (1915-1984) [Baglamas] | Unknown [Folk guitar] | Unknown [Double bass]
-
- B major
- Hetzaz mixed (diatonic and hetzaz-nikriz units in the dominant's area)
-
- no
-
- CG 3898
-
- 5318-4228
-
- 3' 22''
-
- 9/8
- Eighth note ~ 61
- Zeibekikos
-
- University of Ioannina

