- Expression
- Recording
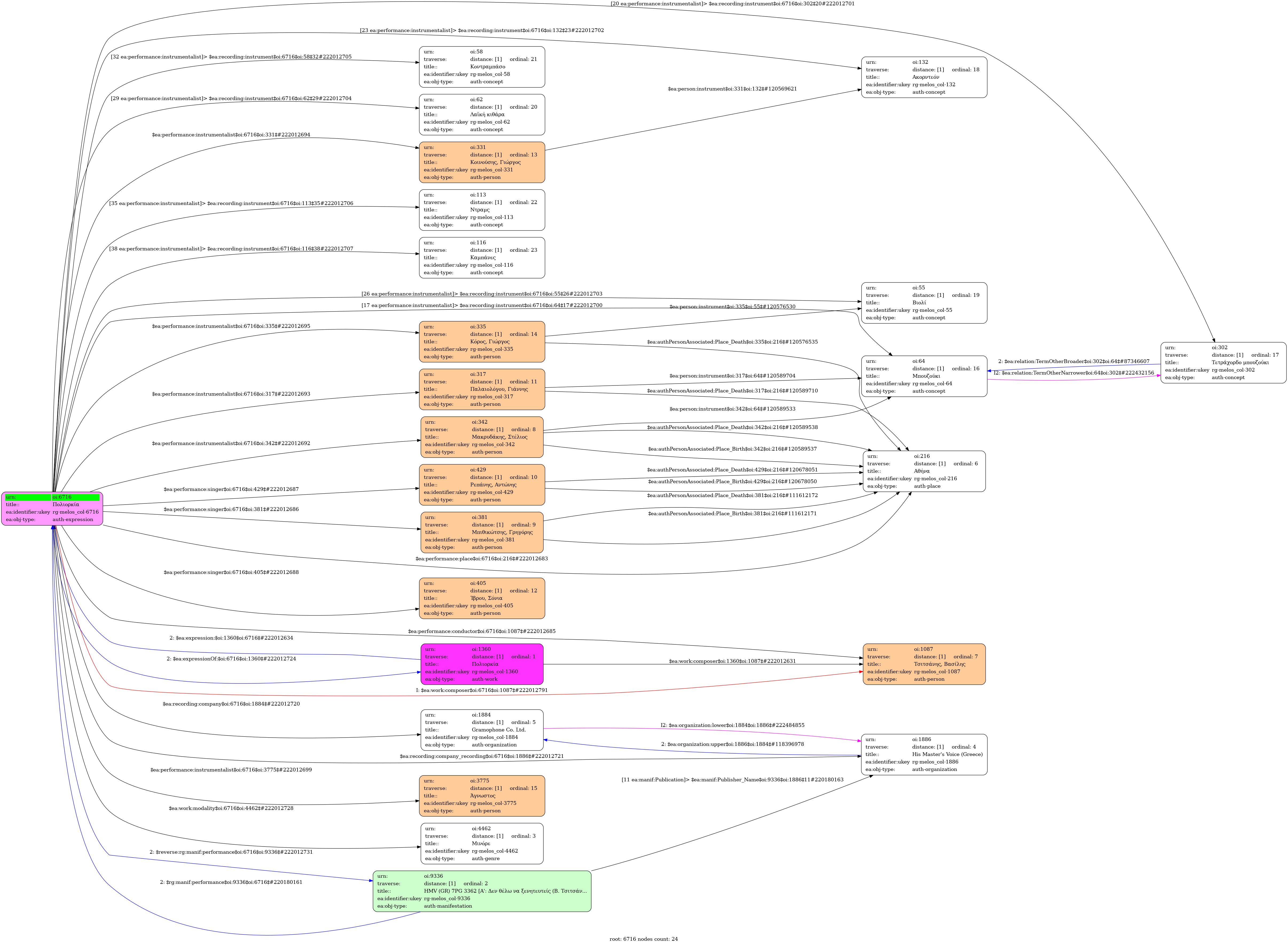
- Greek
-
- Studio
- 4 February 1964
- Bithikotsis, Grigoris (1922-2005) [1st voice] | Repanis, Antonis (1933-2019) [2nd voice] | Ibriou, Sonia [3rd voice]
- Makridakis, Stelios [Bouzouki] | Paleologou, Giannis [Four-string bouzouki] | Kinousis, Giorgos [Accordion] | Koros, George (1923-2014) [Violin] | Unknown [Folk guitar] | Unknown [Double bass] | Unknown [Drum set] | Unknown [Tubular bells]
-
- G minor
- Minore (Mode)
-
- yes
-
- 0' 11''
-
- no
-
- 7XGA 1807
-
- 3' 25''
-
- University of Ioannina

