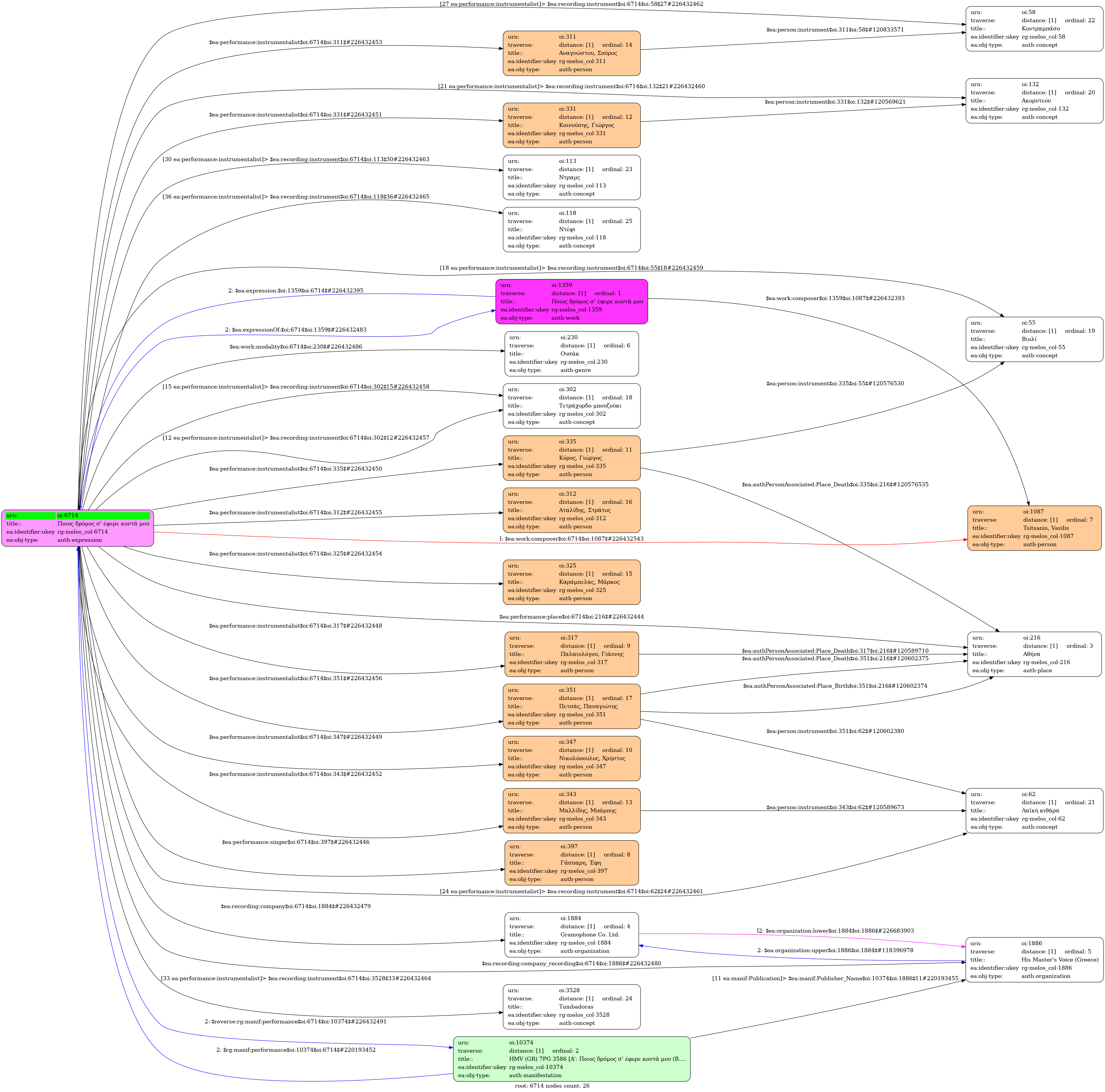
Ποιος δρόμος σ' έφερε κοντά μου / Gaspari, Efi [1966]
- Expression
-
Recording
-
-
Greek
-
-
-
31 May 1966
-
Gaspari, Efi
-
Paleologou, Giannis
[Four-string bouzouki] |
Nikolopoulos, Christos (1947-)
[Four-string bouzouki] |
Koros, George (1923-2014)
[Violin] |
Kinousis, Giorgos
[Accordion] |
Μαλλίδης, Μπάμπης
[Folk guitar] |
Anagnostou, Spyros
[Double bass] |
Kapambelas, Markos
[Drum set] |
Attalidis, Stratos
[Tumbadoras] |
Petsás, Panos
[Tambourine]
-
-
Ussak
-
-
-
-
-
-
-
-
-
-
- University of Ioannina
Ποιος δρόμος σ' έφερε κοντά μου / Γάσπαρη, Έφη [1966] - Identifier: 6714
Internal display of the 6714 entity interconnections (Node labels correspond to identifiers)

Loading..