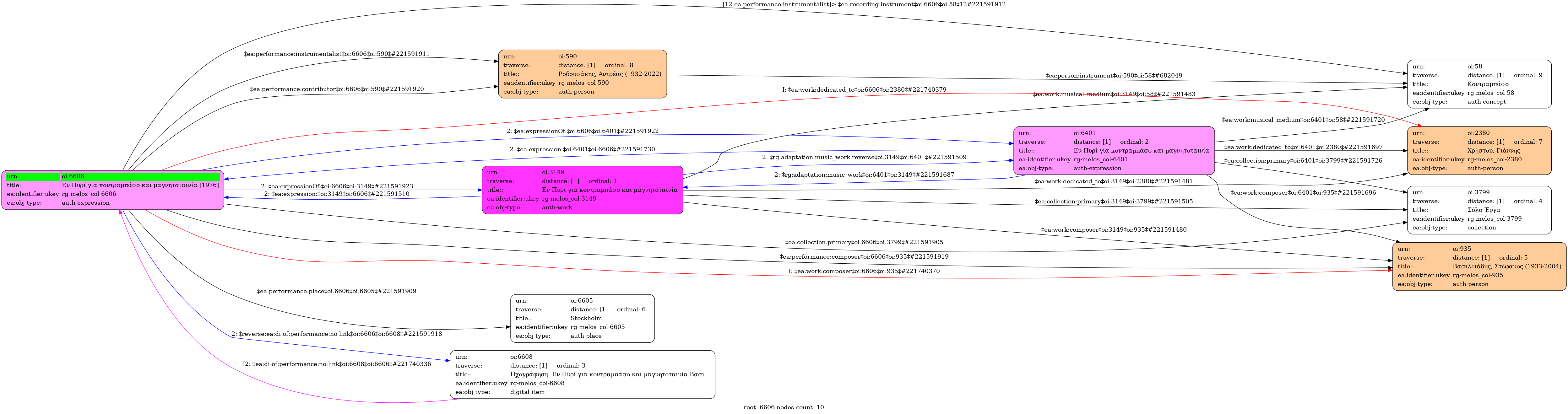
- Expression
- Recording
-
- Rodousakis, Antreas (1932-2022) [Μουσικός]
- Solo Works
-
- Studio
- 1976
- Rodousakis, Antreas (1932-2022) [Double bass]
-
- Μι-Λα-ρε-σολ
-
- 16':29''
- University of Macedonia




