- Expression
- Recording
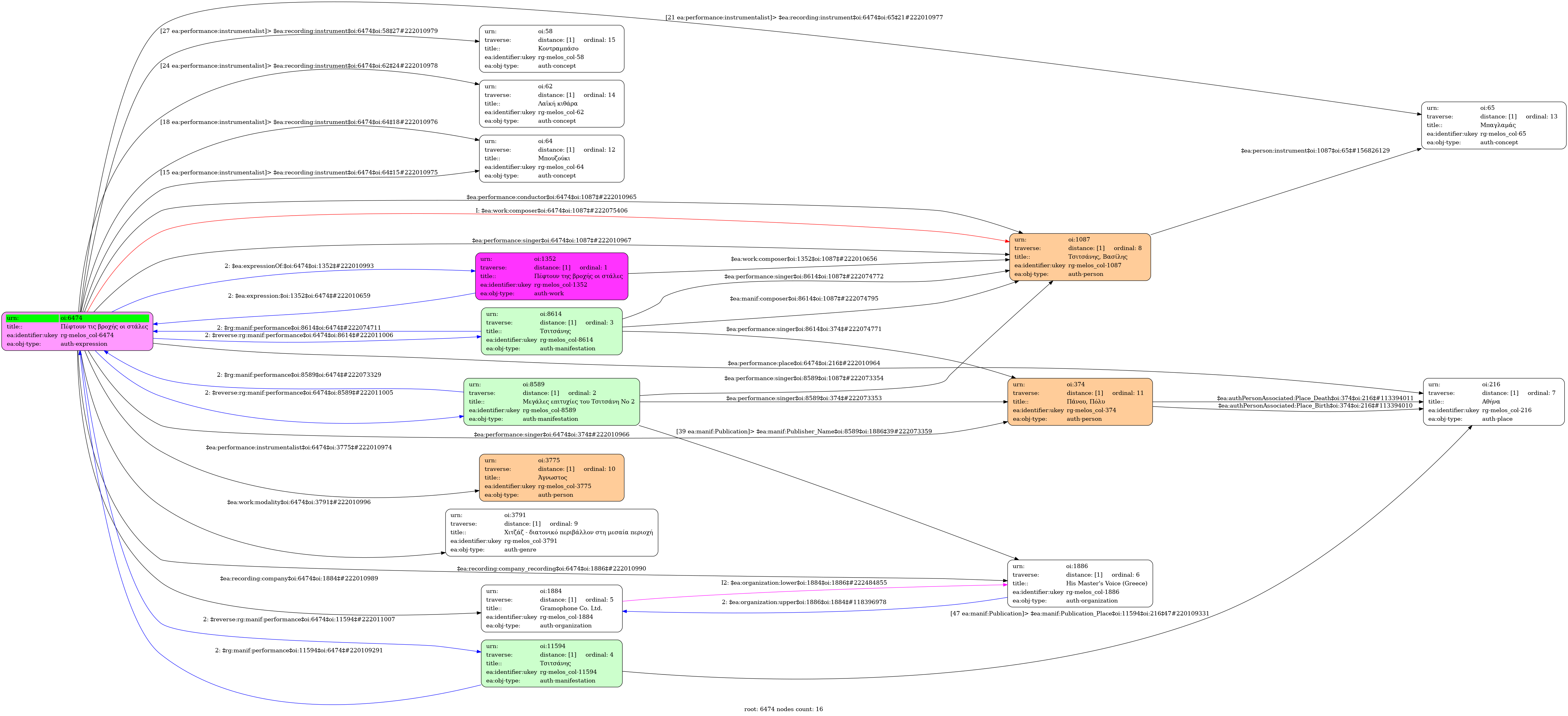
- Greek
-
- Studio
- 5 December 1961
- Panou, Polly (1940-2013) [1st voice] | Tsitsanis, Vassilis (1915-1984) [2nd voice]
- Unknown [Bouzouki] | Unknown [Bouzouki] | Unknown [Baglamas] | Unknown [Folk guitar] | Unknown [Double bass]
-
- A major
- Hetzaz - diatonic melodic structure in the dominant
-
- no
-
- 7TGA 254
-
- 1' 39''
-
- 9/8
- Eighth note ~ 62
- Zeibekikos
-
- University of Ioannina

