Παράκαμψη προς το κυρίως περιεχόμενο
Είσοδος
Ελληνικά
English
ΚεΜΚΑ
«Κεντρικό Μουσικό Καθιερωμένο Αρχείο»
Main navigation
Αναζήτηση
Ακουστικοί όροι
Default
Graph
Μουσικό μέσο
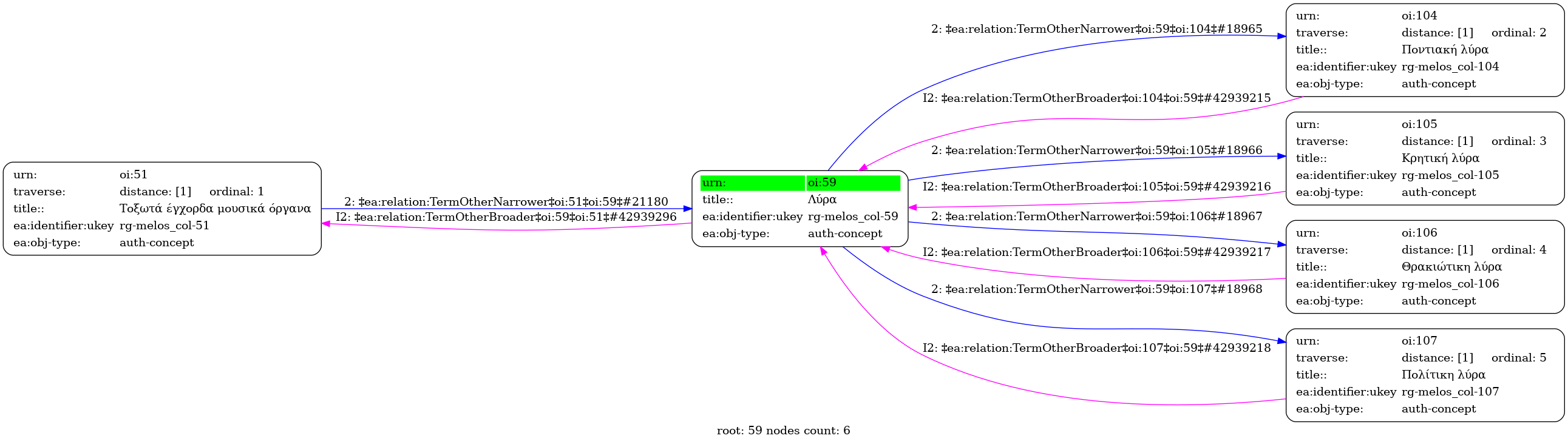
Λύρα
Τίτλος σε άλλη γλώσσα
Bowed lute (Αγγλική)
Είδος οντότητας
Μουσικό μέσο
Γλώσσα οντότητας
Ελληνική
Προέλευση εγγραφής
central
Παρτιτούρες
1
Προβολή λίστας
I' ll met by moonlight
Λύρα -
Identifier:
59
Internal display of the 59 entity interconnections
(Node labels correspond to identifiers)
Loading..
Legend
Navigation
Info
Loading..
Controls
Freeze
Thaw
Fit
Narrowness
Inferred