- Expression
- Recording
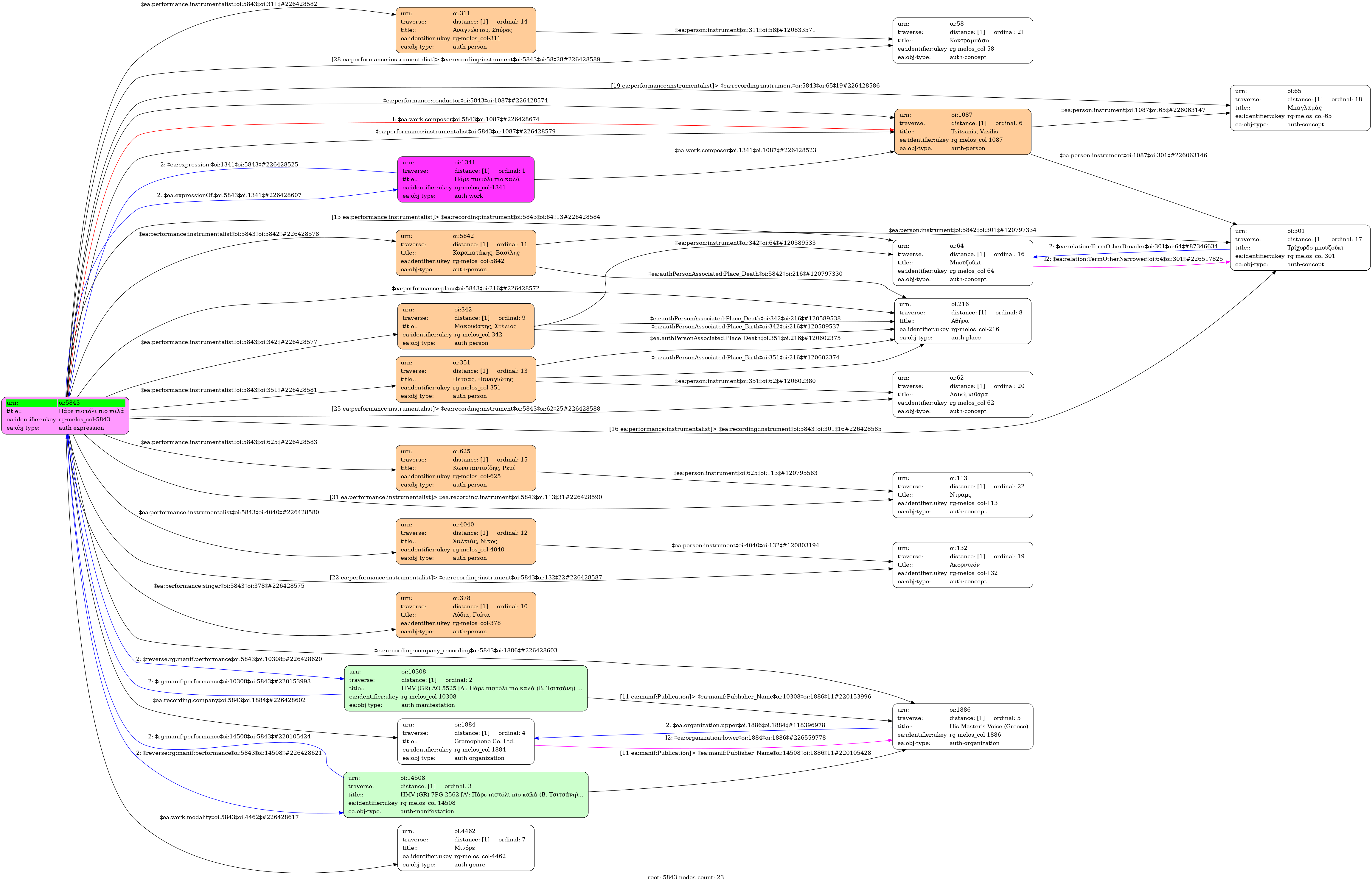
- Greek
-
- Studio
- 3 January 1959
- Lydia, Giota (1934-)
- Makridakis, Stelios [Bouzouki] | Karapatakis, Vasilis (1922-1974) [Three-string bouzouki] | Tsitsanis, Vassilis (1915-1984) [Baglamas] | Khalkias, Nikos [Accordion] | Petsás, Panos [Folk guitar] | Anagnostou, Spyros [Double bass] | Κωνσταντινίδης, Ρεμί [Drum set]
-
- A minor
- Minore (Mode)
-
- no
-
- OGA 2819
-
- 5273-388
-
- 3' 00''
-
- 9/8
- Eighth note ~ 58
- Zeibekikos
-
- University of Ioannina

