- Expression
- Recording
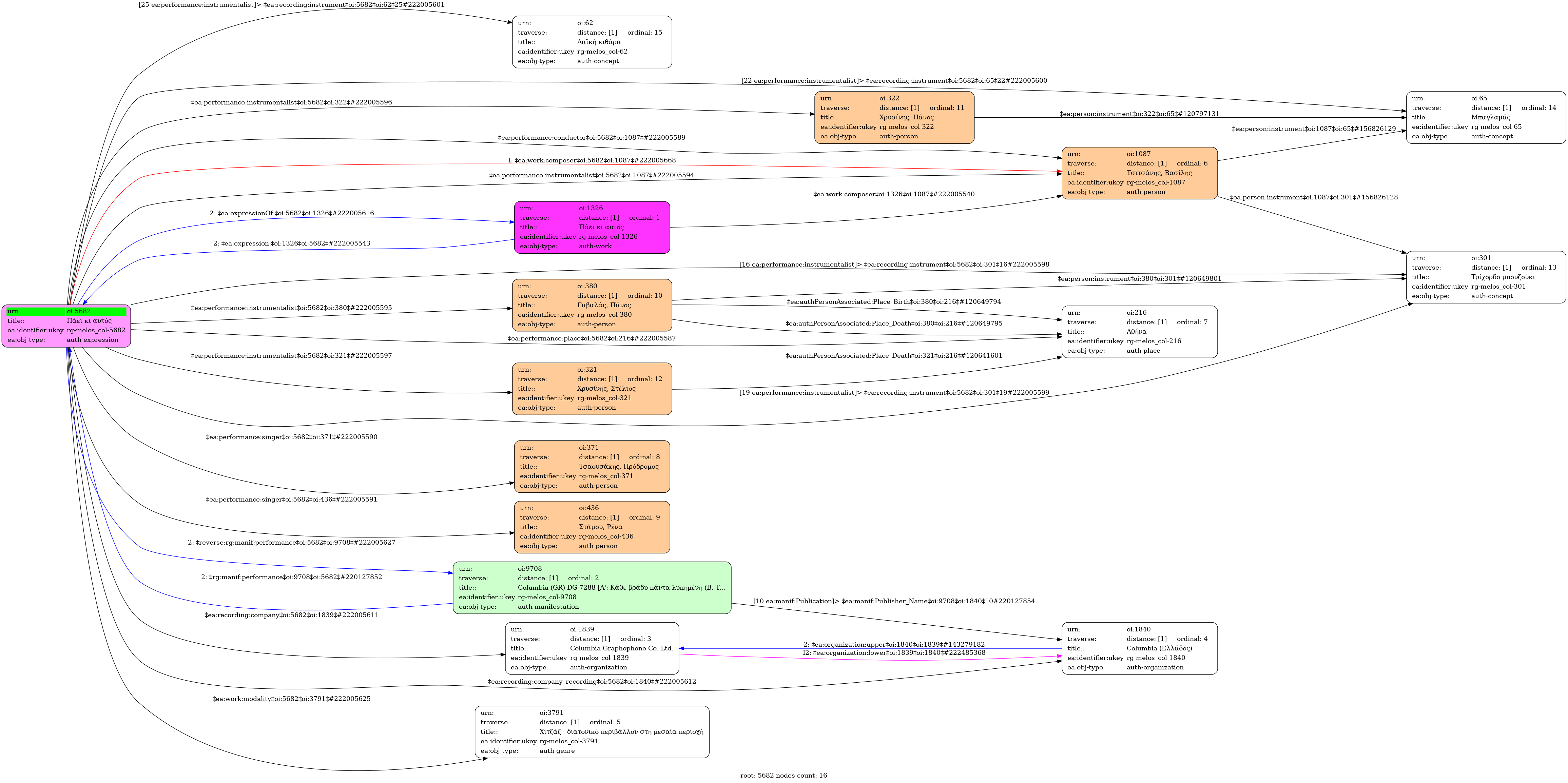
- Greek
-
- Studio
- 16 December 1950
- Tsaousakis, Prodromos [1st voice] | Stamou, Rena [2nd voice]
- Tsitsanis, Vassilis (1915-1984) [Three-string bouzouki] | Gavalas, Panos (1926-1988) [Three-string bouzouki] | Chrysinis, Panos [Baglamas] | Hrysinis, Stelios [Folk guitar]
-
- C major
- Hetzaz - diatonic melodic structure in the dominant
-
- yes
-
- 0' 24''
-
- CG 2777
-
- 1339-19927
-
- 3' 16''
-
- 9/8
- Eighth note ~ 69
- Zeibekikos
-
- University of Ioannina

