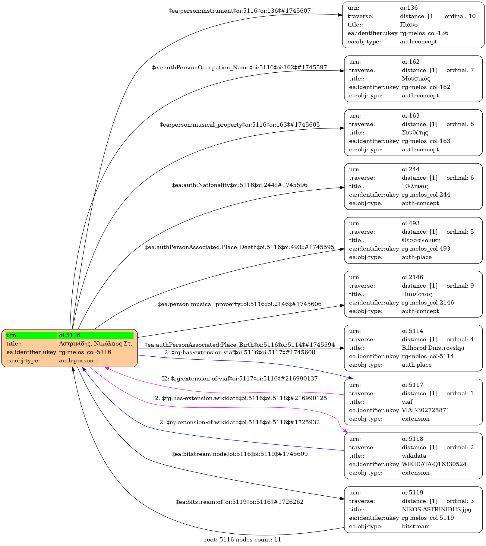
- Πρόσωπο
- Άνδρας
- 06 Μαίου 1921
- Bilhorod-Dnistrovskyi
- 10 Δεκεμβρίου 2010
- Θεσσαλονίκη
- Έλληνας
- Μουσικός
- Συνθέτης | Πιανίστας
-
- A44656 ⟶ Αστρινίδης, Νικόλαος Στ.
-
- Q16330524 ⟶ Nikolaos Astrinidis
-
- 302725871 ⟶ Astrinidis, N. (Nicolas)
- central
Wikipedia Import
- Νικόλαος Αστρινίδης (Ελληνική) | Nikolaos Astrinidis (Αγγλική)
- Έλληνας συνθέτης, αρχιμουσικός, πιανίστας, και παιδαγωγός (Ελληνική) | Greek composer, conductor and pianist (Αγγλική)
- Νίκος Αστρινίδης (Ελληνική) | Nikos Astrinidis (Αγγλική) | Nicolas Astrinidis (Αγγλική)
- Νικόλαος Αστρινίδης | Nicolas Astrinidis
- 06-05-1921
- 10-12-2010



