O travmatias / Tsaousakis, Prodromos (1919-1979) [1949]
- Expression
-
Recording
-
-
-
-
Greek
-
-
-
19 October 1949
-
Tsaousakis, Prodromos
[1st voice] |
Ninou, Marika (1922-1957)
[2nd voice]
-
Tsitsanis, Vassilis (1915-1984)
[Three-string bouzouki] |
Κοσμάς, Νίκος
[Accordion] |
Hrysinis, Stelios
[Folk guitar]
-
-
-
-
-
-
-
- 9/8
- Eighth note ~ 71
- Zeibekikos
-
-
-
HMV (GR) AO 2875 [Α': Ο τραυματίας (Β. Τσιτσάνη) / Πρ. Τσαουσάκης, Μ. Νίνου] - [Β': Πω πω πω Μαρία (Β. Τσιτσάνη) / Πρ. Τσαουσάκης, Μ. Νίνου, Β. Τσιτσάνης]
-
HMV (TUR) AO 2875 [Α': Ο τραυματίας (Β. Τσιτσάνη) / Πρ. Τσαουσάκης, Μ. Νίνου] - [Β': Πω πω πω Μαρία (Β. Τσιτσάνη) / Πρ. Τσαουσάκης, Μ. Νίνου, Β. Τσιτσάνης]
-
Vasilis Tsitsanis - I zoi mou, to ergo mou
-
RCA Victor (USA) 26-8235 [Α': Πω πω πω Μαρία (Β. Τσιτσάνη) / Πρ. Τσαουσάκης, Μ. Νίνου, Β. Τσιτσάνης] - [Β': Ο τραυματίας (Β. Τσιτσάνη) / Πρ. Τσαουσάκης, Μ. Νίνου]
- University of Ioannina
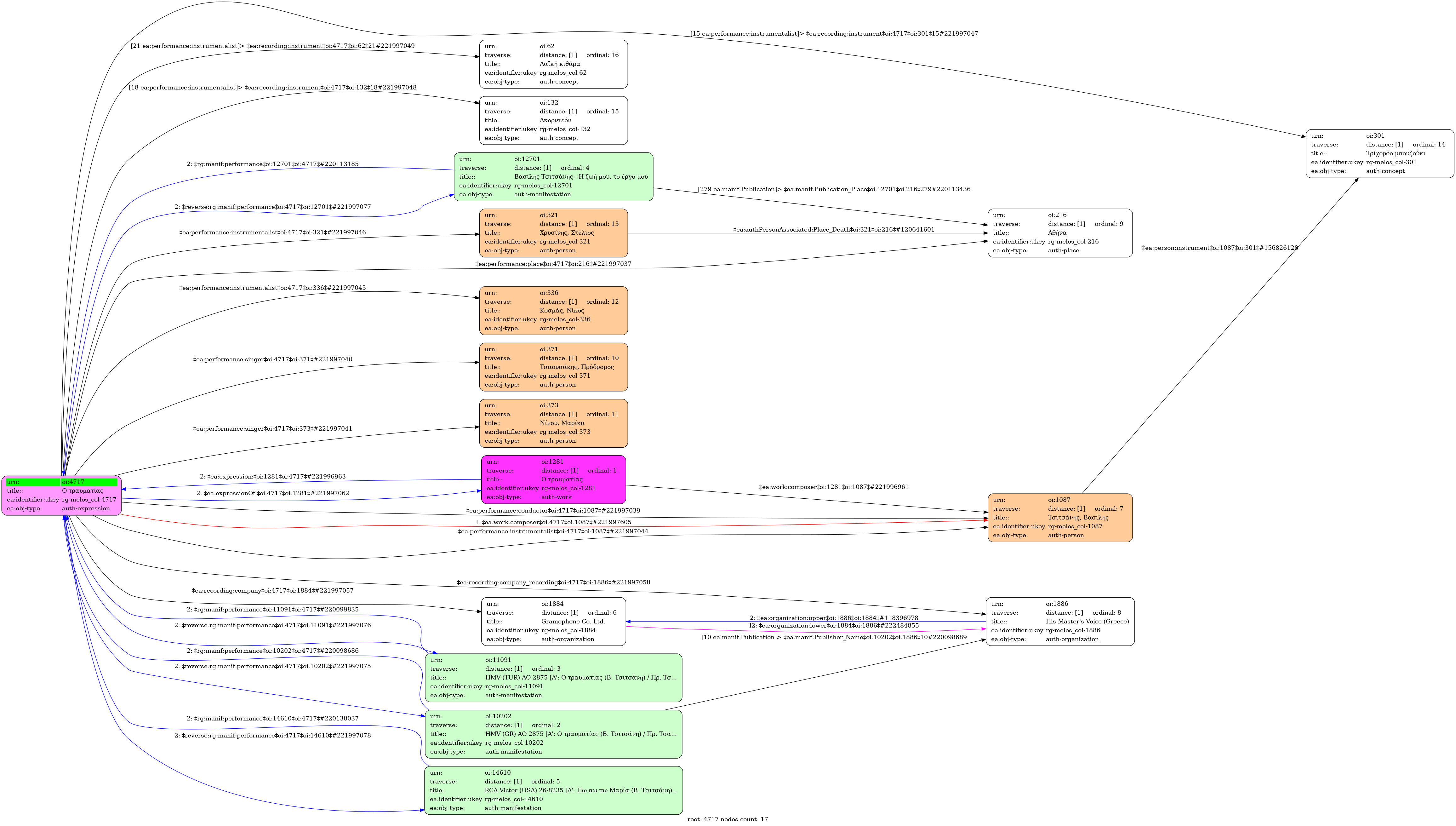
Ο τραυματίας / Τσαουσάκης, Πρόδρομος [1949] - Identifier: 4717
Internal display of the 4717 entity interconnections (Node labels correspond to identifiers)

Loading..