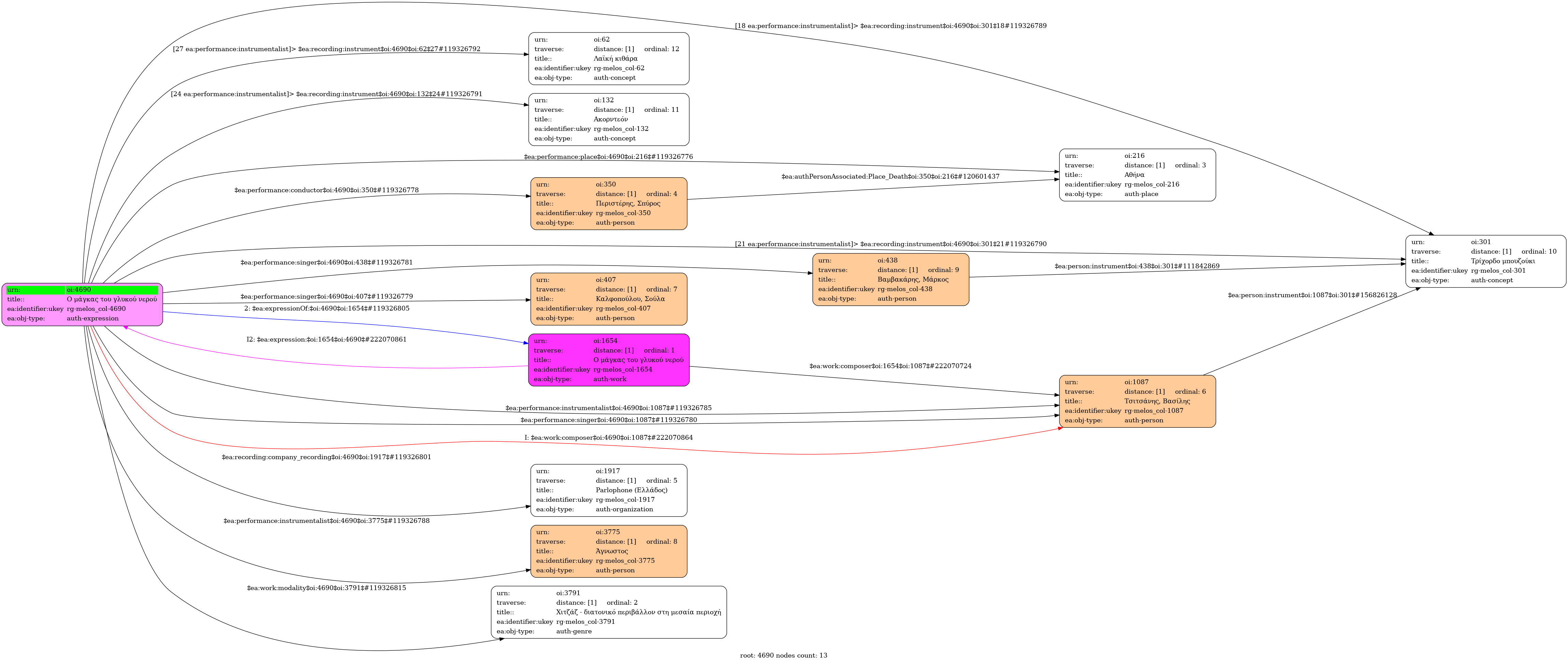
- Έκφραση
- Ηχογράφηση
- Ελληνική
-
- Studio
- 21 Φεβρουαρίου 1949
- Καλφοπούλου, Σούλα [1η φωνή] | Τσιτσάνης, Βασίλης (1915-1984) [2η φωνή] | Βαμβακάρης, Μάρκος (1905-1972) [3η φωνή]
- Τσιτσάνης, Βασίλης (1915-1984) [Τρίχορδο μπουζούκι] | Άγνωστος [Τρίχορδο μπουζούκι] | Άγνωστος [Ακορντεόν] | Άγνωστος [Λαϊκή κιθάρα]
-
- Σολ μείζονα
- Χιτζάζ - διατονικό περιβάλλον στη μεσαία περιοχή
-
- Όχι
-
- GO 4092
-
- 3070-603
-
- 3' 10''
-
-
Μπορεί να ζεις στο Κολωνάκι µα λαχταράς το µπουζουκάκι
είσαι το φρούτο του καιρού ο µάγκας του γλυκού νερού
Τις κοσµικές δε τις γουστάρεις και ντερµπεντέρισσα θα πάρεις
να ‘ναι µαγκιόρα κι αλεπού και να σε δέρνει που και που
Απ’ το σουίγκ και το µποξάκι το γύρισες στο ζεϊµπεκάκι
και κάνεις στάχτη τον ντουνιά για µια µαγκίτικη πενιά
-
-
- 2/4
- Quarter note ~ 86
- Χασάπικος
- Πολίτικος (κυκλικής διάταξης)
-
- Πανεπιστήμιο Ιωαννίνων

