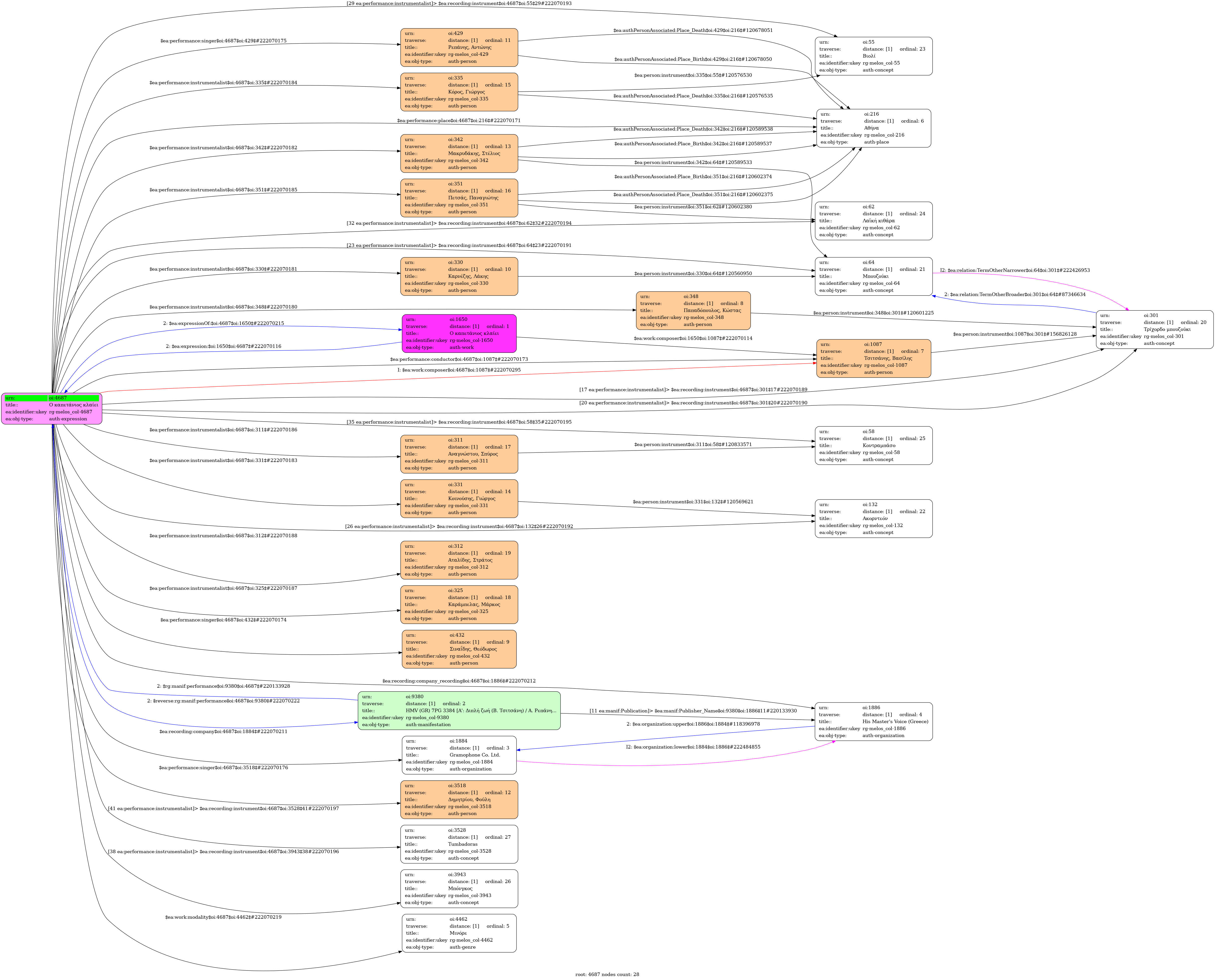
Ο καπετάνιος κλαίει / Sinaidis, Thodoros [1964]
- Expression
-
Recording
-
-
-
Greek
-
-
-
28 May 1964
-
Sinaidis, Thodoros
[1st voice] |
Repanis, Antonis (1933-2019)
[2nd voice] |
Δημητρίου, Φούλη (1947)
[3rd voice]
-
Papadopoulos, Kostas (1937-)
[Three-string bouzouki] |
Karnezis, Lakis (1937-)
[Three-string bouzouki] |
Makridakis, Stelios
[Bouzouki] |
Kinousis, Giorgos
[Accordion] |
Koros, George (1923-2014)
[Violin] |
Petsás, Panos
[Folk guitar] |
Anagnostou, Spyros
[Double bass] |
Kapambelas, Markos
[Bongos] |
Attalidis, Stratos
[Tumbadoras]
-
-
Minore (Mode)
-
-
-
-
-
-
-
-
-
- University of Ioannina
Ο καπετάνιος κλαίει / Σιναΐδης, Θεόδωρος [1964] - Identifier: 4687
Internal display of the 4687 entity interconnections (Node labels correspond to identifiers)

Loading..