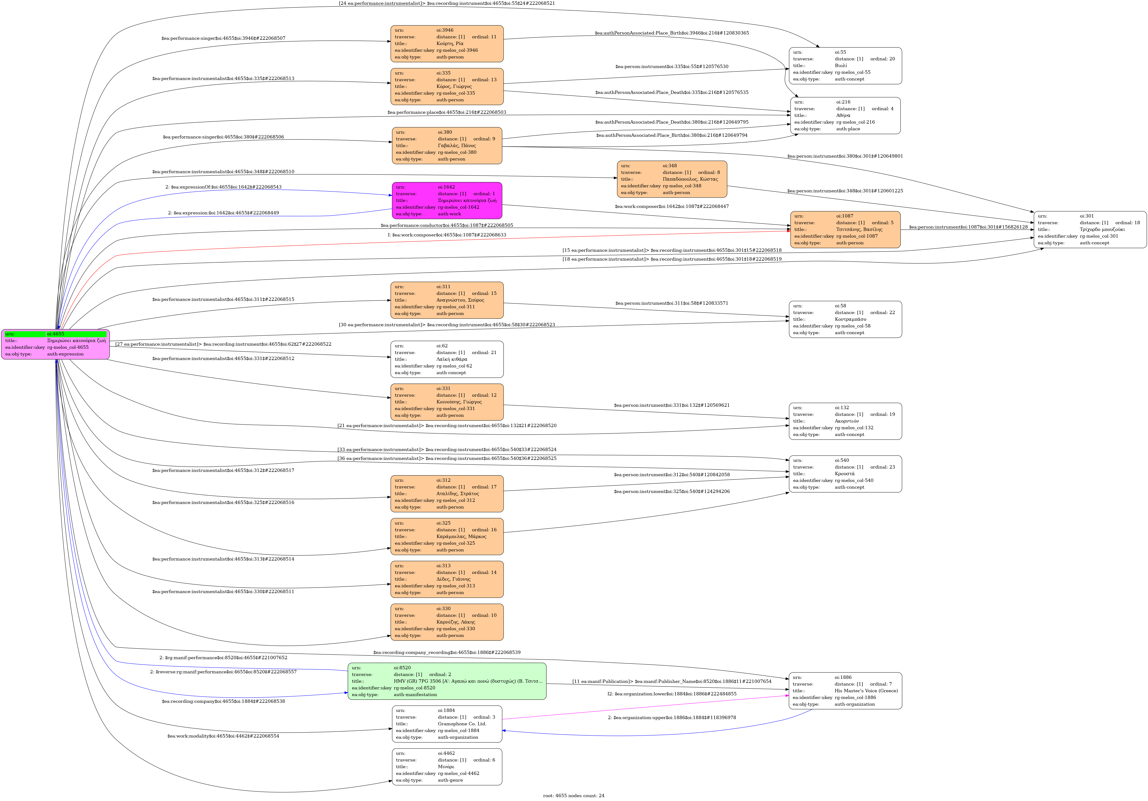
Ximeronei kainouria zoi / Gavalas, Panos (1926-1988) [1965]
- Expression
-
Recording
-
-
-
-
Greek
-
-
-
18 February 1965
-
Gavalas, Panos (1926-1988)
[1st voice] |
Kourti, Ria (1932-)
[2nd voice]
-
Papadopoulos, Kostas (1937-)
[Three-string bouzouki] |
Karnezis, Lakis (1937-)
[Three-string bouzouki] |
Kinousis, Giorgos
[Accordion] |
Koros, George (1923-2014)
[Violin] |
Dedes, Yannis
[Folk guitar] |
Anagnostou, Spyros
[Double bass] |
Kapambelas, Markos
[Percussions] |
Attalidis, Stratos
[Percussions]
-
-
Minore (Mode)
-
-
-
-
-
-
-
- 2/4
- Quarter note ~ 125
- Rumba
-
-
- University of Ioannina
Ξημερώνει καινούρια ζωή / Γαβαλάς, Πάνος [1965] - Identifier: 4655
Internal display of the 4655 entity interconnections (Node labels correspond to identifiers)

Loading..