- Expression
- Recording
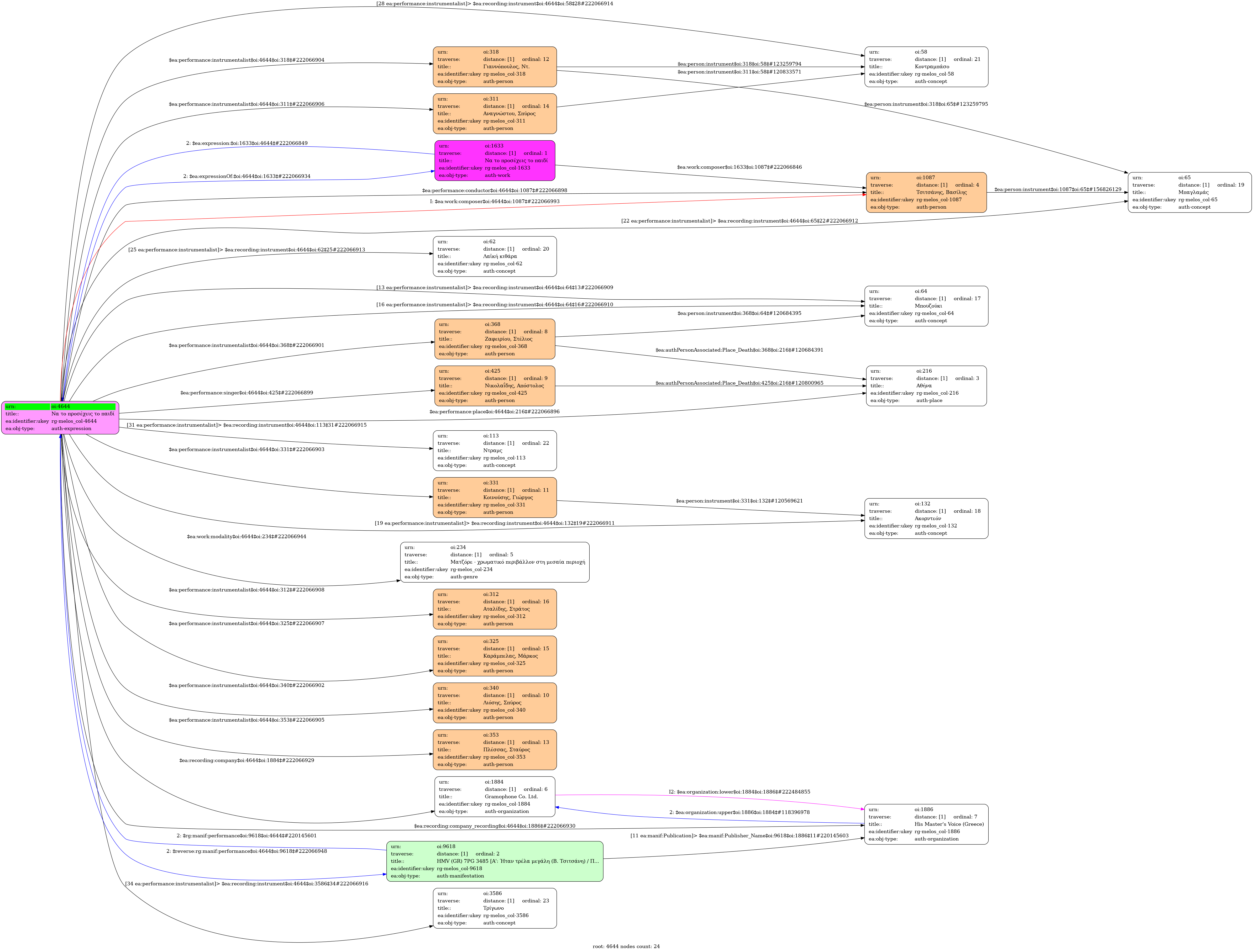
- Greek
-
- Studio
- 29 October 1964
- Nikolaidis, Apostolos (1938-1999)
- Zafiriou, Stelios [Bouzouki] | Liosis, Spyros [Bouzouki] | Kinousis, Giorgos [Accordion] | Giannopoulos, Nt. [Baglamas] | Plessas, Stavros [Folk guitar] | Anagnostou, Spyros [Double bass] | Kapambelas, Markos [Drum set] | Attalidis, Stratos [Triangle]
-
- D major
- Matzore with hetzaz-nikriz units in the dominant's area
-
- no
-
- 7XGA 2137
-
- 48254-15818-64
-
- 3' 03''
-
- 9/8
- Eighth note ~ 58
- Zeibekikos
-
- University of Ioannina

