- Expression
- Recording
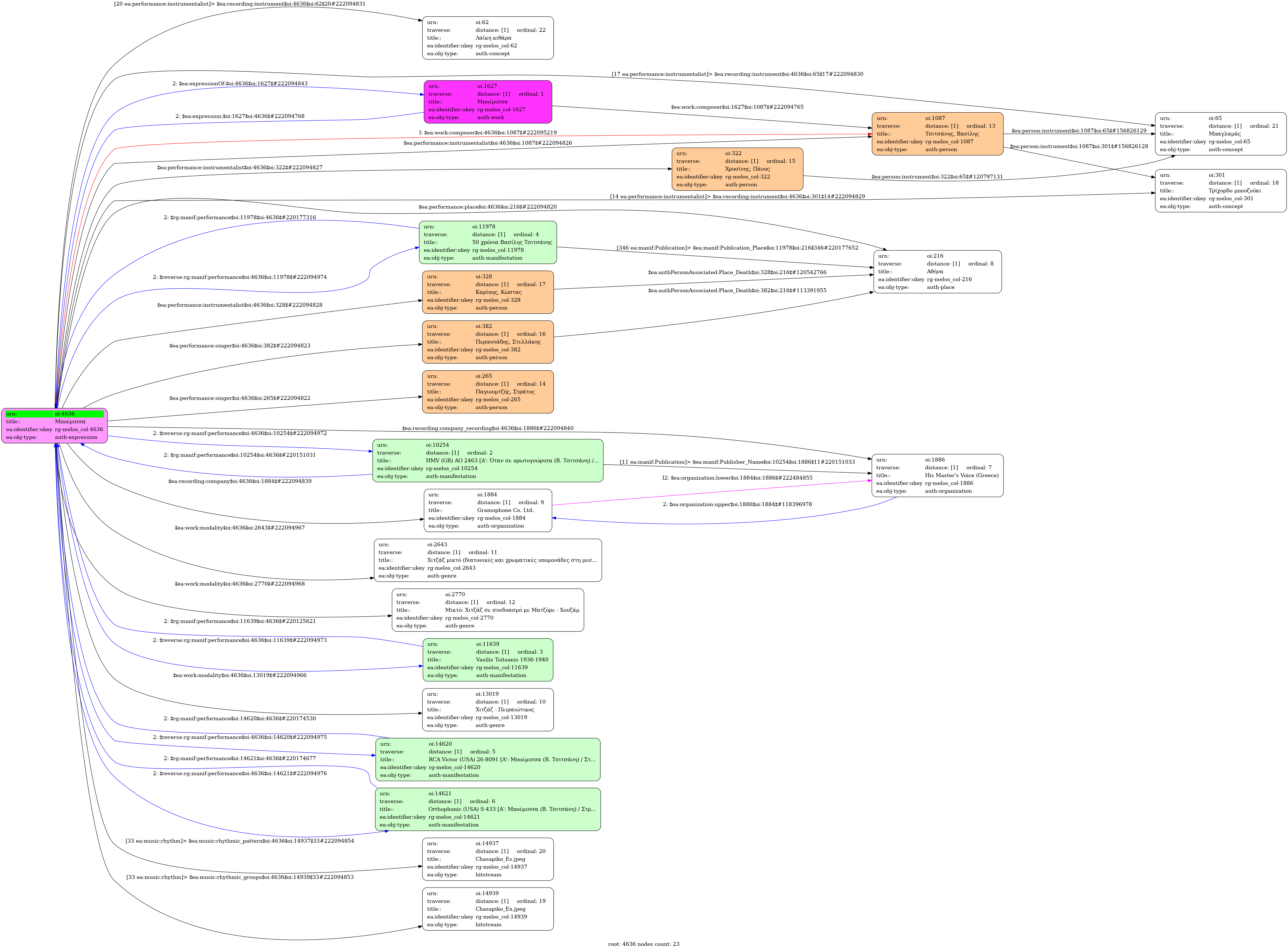
- Greek
-
- Studio
- 17 March 1938
- Pagioumtzis, Stratos (1904-1971) [1st voice] | Perpiniades, Stellakes (1899-1977) [2nd voice]
- Tsitsanis, Vassilis (1915-1984) [Three-string bouzouki] | Chrysinis, Panos [Baglamas] | Karipis,Kostas (1895?-1952?) [Folk guitar]
-
- E major
- Hetzaz - Peiraiotikos | Hetzaz mixed (diatonic and hetzaz-nikriz units in the dominant's area) | Mixed: Hetzaz - Matzore (Houzam)
-
- yes
-
- OGA 704-1
-
- 2' 58''
-
-
- HMV (GR) AO 2463 [Α': Όταν σε πρωτογνώρισα (Β. Τσιτσάνη) / Στρ. Παγιουμτζής, Στ. Περπινιάδης] - [Β': Μποέμισσα (Β. Τσιτσάνη) / Στρ. Παγιουμτζής, Στ. Περπινιάδης]
- Vasilis Tsitsanis 1936-1940
- 50 hronia Vasilis Tsitsanis
- RCA Victor (USA) 26-8091 [Α': Μποέμισσα (Β. Τσιτσάνη) / Στρ. Παγιουμτζής, Στ. Περπινιάδης] - [Β': Όταν σε πρωτογνώρισα (Β. Τσιτσάνη) / Στρ. Παγιουμτζής, Στ. Περπινιάδης]
- Orthophonic (USA) S-433 [Α': Μποέμισσα (Β. Τσιτσάνη) / Στρ. Παγιουμτζής, Στ. Περπινιάδης] - [Β': Όταν σε πρωτογνώρισα (Β. Τσιτσάνη) / Στρ. Παγιουμτζής, Στ. Περπινιάδης]
- University of Ioannina
| Form | Tonic centers | Structural entities | Alteration instances | Modal context | Comment |
|---|---|---|---|---|---|
| Pre-Intro | V | Hicaz | |||
| I | Hicaz | Hicazkar | |||
| IV | Minor | ατελής κατάληξη στην VI βαθμίδα | |||
| V | Hicaz | IV↑ | |||
| I | Hicaz | IV↑ | Peiraiotikos | ||
| Intro | I | Hicaz | |||
| IV | Minor | 3χορδο μινόρε στην IV βαθμίδα | |||
| VIII | Hicaz | ||||
| V | Hicaz | IV↑ | |||
| I | Hicaz | ||||
| Theme A | III | Segah | Houzam | 3χορδο σεγκιά στην ΙΙΙ βαθμίδα | |
| V | Hicaz | IV↑ | |||
| IV | Minor | 4χ μινόρε στην IV βαθμίδα | |||
| V | Major | ||||
| III | Segah | Segah | συγχορδία Ι | ||
| I | Major | καθοδική κλίμακα ματζόρε | |||



