- Expression
- Recording
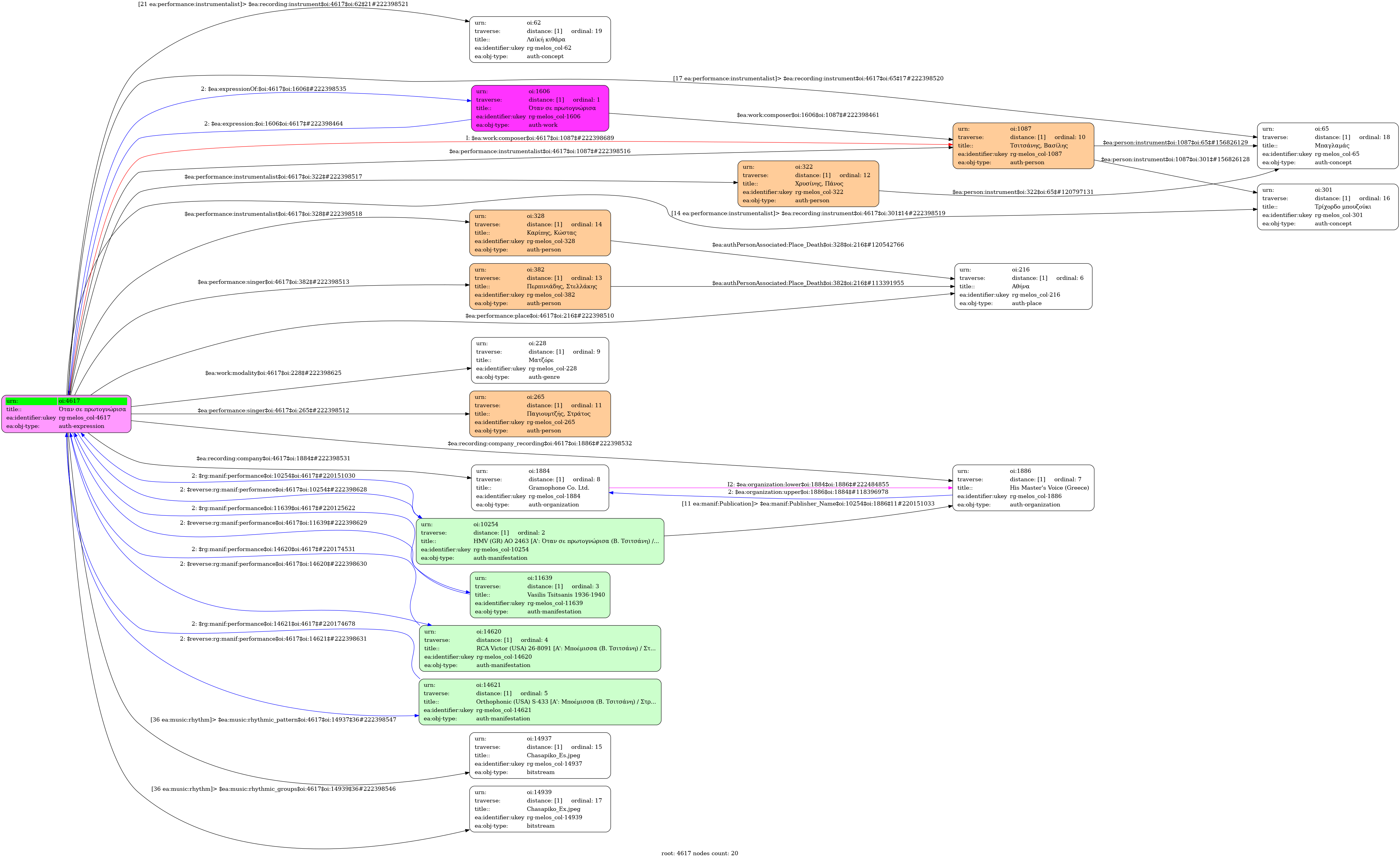
- Greek
-
- Studio
- 17 March 1938
- Pagioumtzis, Stratos (1904-1971) [1st voice] | Perpiniades, Stellakes (1899-1977) [2nd voice]
- Tsitsanis, Vassilis (1915-1984) [Three-string bouzouki] | Chrysinis, Panos [πιθανώς] [Baglamas] | Karipis,Kostas (1895?-1952?) [Folk guitar]
-
- C♯ major
- Matzore (Mode)
-
- yes
-
- 0' 19''
-
- OGA 705
-
- 391
-
- 3' 22''
-
-
- HMV (GR) AO 2463 [Α': Όταν σε πρωτογνώρισα (Β. Τσιτσάνη) / Στρ. Παγιουμτζής, Στ. Περπινιάδης] - [Β': Μποέμισσα (Β. Τσιτσάνη) / Στρ. Παγιουμτζής, Στ. Περπινιάδης]
- Vasilis Tsitsanis 1936-1940
- RCA Victor (USA) 26-8091 [Α': Μποέμισσα (Β. Τσιτσάνη) / Στρ. Παγιουμτζής, Στ. Περπινιάδης] - [Β': Όταν σε πρωτογνώρισα (Β. Τσιτσάνη) / Στρ. Παγιουμτζής, Στ. Περπινιάδης]
- Orthophonic (USA) S-433 [Α': Μποέμισσα (Β. Τσιτσάνη) / Στρ. Παγιουμτζής, Στ. Περπινιάδης] - [Β': Όταν σε πρωτογνώρισα (Β. Τσιτσάνη) / Στρ. Παγιουμτζής, Στ. Περπινιάδης]
- University of Ioannina
| Form | Tonic centers | Structural entities | Alteration instances | Comment |
|---|---|---|---|---|
| Pre-Intro | V | Major | δίφωνο, κατάληξη μελωδίας στις 3η και 5η της συγχορδία V | |
| I | Major | κατάληξη στην 3η του 5χόρδου ματζόρε | ||
| Intro | V | Major | ||
| I | Major | II↑ | δίφωνο | |
| Theme A | I | Major | δίφωνο | |
| V | Major | δίφωνο | ||
| VIII | Major | 3χορδο | ||
| V | Major | |||
| IV | ματζόρε#4 | |||
| I | Major | |||



