- Expression
- Recording
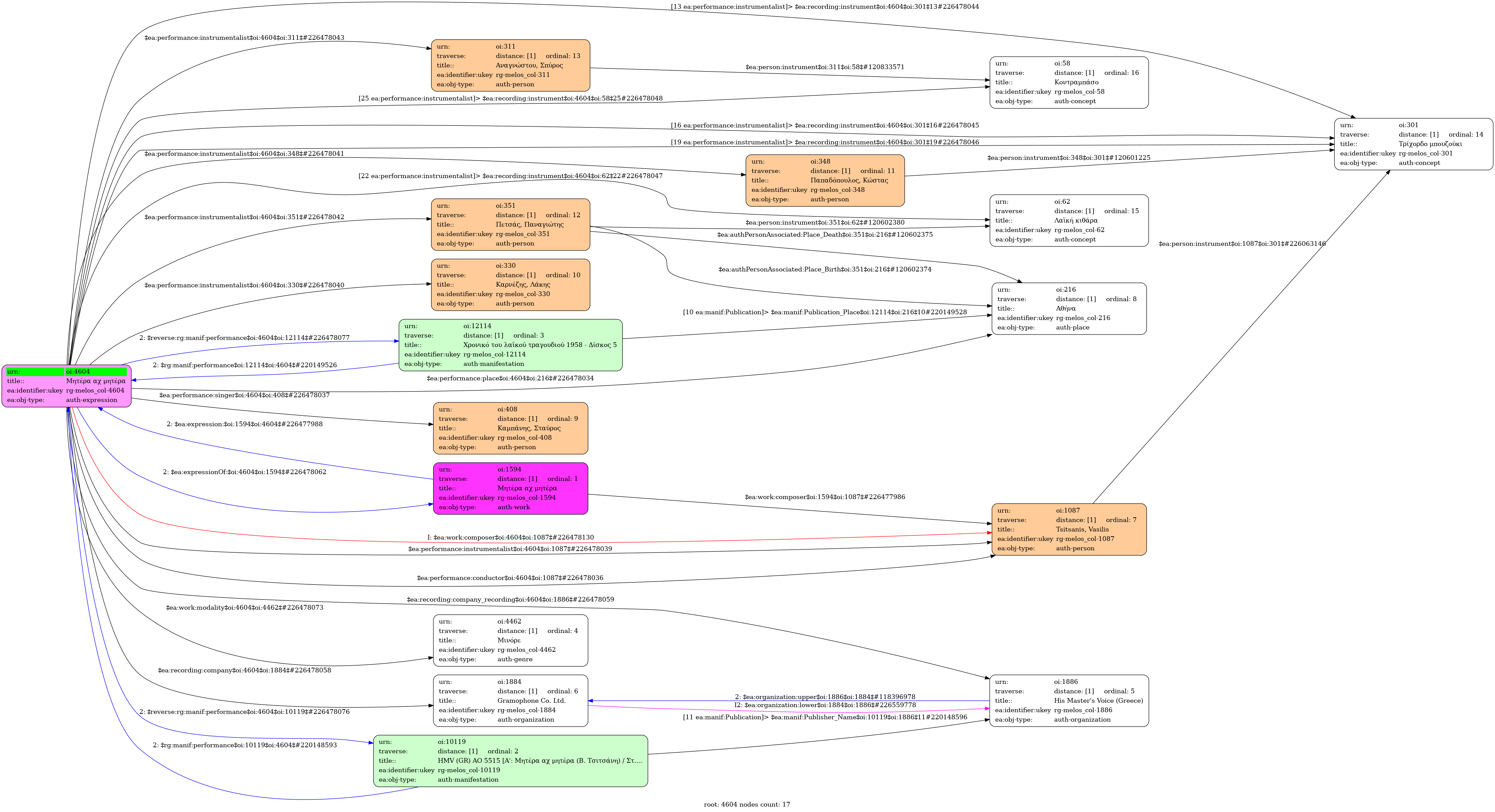
- Greek
-
- Studio
- 20 November 1958
- Kabanis, Stavros
- Tsitsanis, Vassilis (1915-1984) [Three-string bouzouki] | Karnezis, Lakis (1937-) [Three-string bouzouki] | Papadopoulos, Kostas (1937-) [Three-string bouzouki] | Petsás, Panos [Folk guitar] | Anagnostou, Spyros [Double bass]
-
- F♯ minor
- Minore (Mode)
-
- yes
-
- 0' 28''
-
- no
-
- OGA 2797
-
- 3' 13''
-
- 9/8
- Eighth note ~ 60
- Zeibekikos
-
- University of Ioannina

