- Έκφραση
- Ηχογράφηση
- Ελληνική
-
- Studio
- 7 Ιουνίου 1939
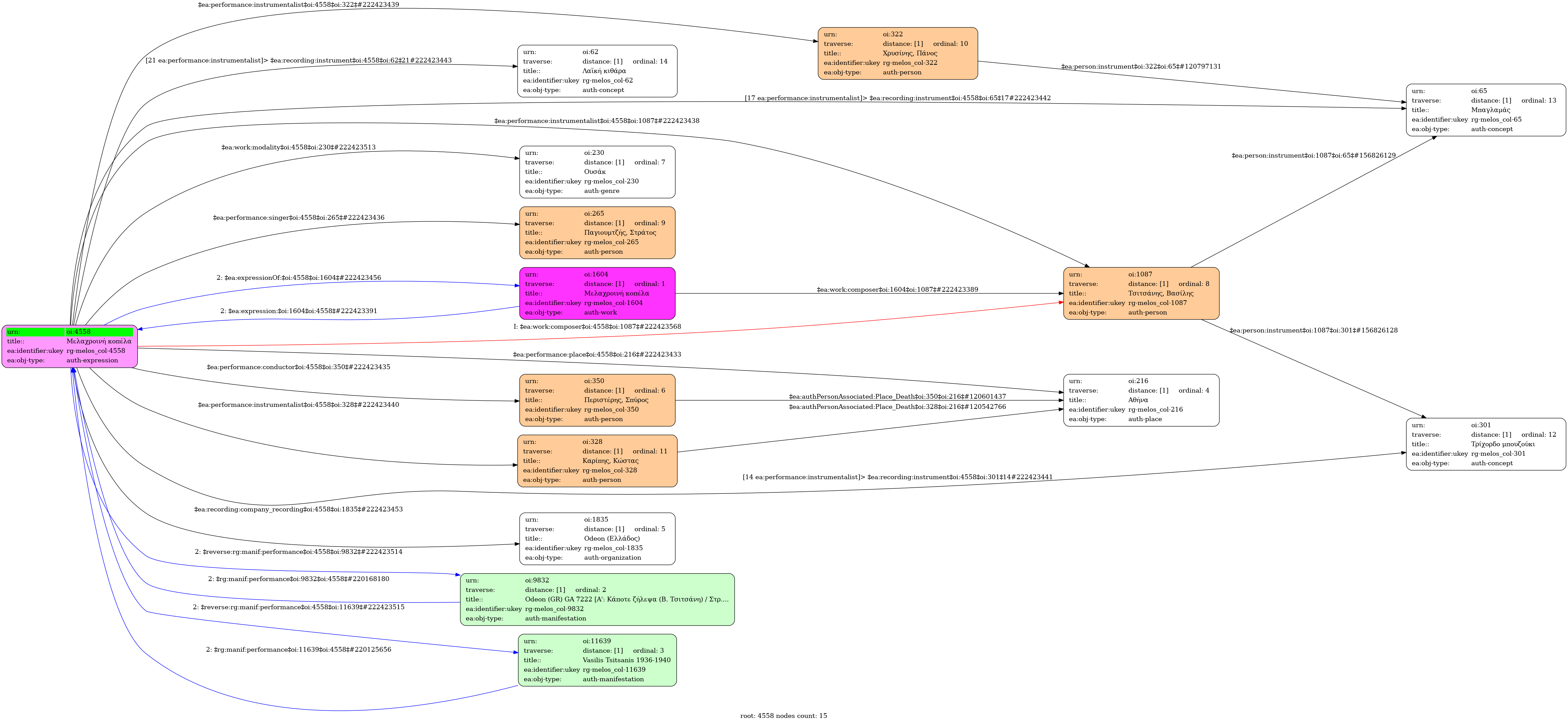
- Παγιουμτζής, Στράτος (1904-1971)
- Τσιτσάνης, Βασίλης (1915-1984) [Τρίχορδο μπουζούκι] | Χρυσίνης, Πάνος [πιθανώς] [Μπαγλαμάς] | Καρίπης, Κώστας (1895?-1952?) [πιθανώς] [Λαϊκή κιθάρα]
-
- Μι ελάσσονα
- Ουσάκ
-
- Όχι
-
- GO 3309
-
- 3' 19''
-
-
Μια µελαχρινή κοπέλα όλο νιάτα κι όλο τρέλα
µ’ έκανε να τη ζηλεύω κι έρωτα να της γυρεύω
∆εν περνούνε δέκα µέρες και φοράµε και τις βέρες
εγώ την αρραβωνιάζω κι όλο τη γλυκοκοιτάζω
Ξηµερώνει και βραδιάζει και την παντρειά κοιτάζει
άλλο πια δεν συλλογιέται κι όλο µου παραπονιέται
Με µαλώνει, µε γκρινιάζει σε κακό µπελά µε βάζει
δεν ταιριάζοµε της λέγω να χωρίσοµε και φεύγω
-
-
- 9/8
- Eighth note ~ 144
- Καρσιλαμάς
-
- Πανεπιστήμιο Ιωαννίνων
| Φόρμα | Βαθμίδα | Δομική μονάδα | Μη στατικές βαθμίδες | Διατονική συμπεριφορά | Τροπικό περιβάλλον | Παρατηρήσεις |
|---|---|---|---|---|---|---|
| Εισαγωγή | VIII | Ουσάκ (ρευστή 2η) | VI↑ | φράσεις εκατέρωθεν της VIII με όξυνση της VI | ||
| IV | Μινόρε | VI↑ | VI | |||
| I | Κιουρντί | |||||
| Θέμα A | III | Ματζόρε | ||||
| I | Μινόρε | Ουσάκ (μεγάλη 2η) | ||||
| Theme Β | I | Κιουρντί | Ουσάκ | 5χορδο kurdi | ||

