- Έκφραση
- Ηχογράφηση
- Ελληνική
-
- Studio
- 1952
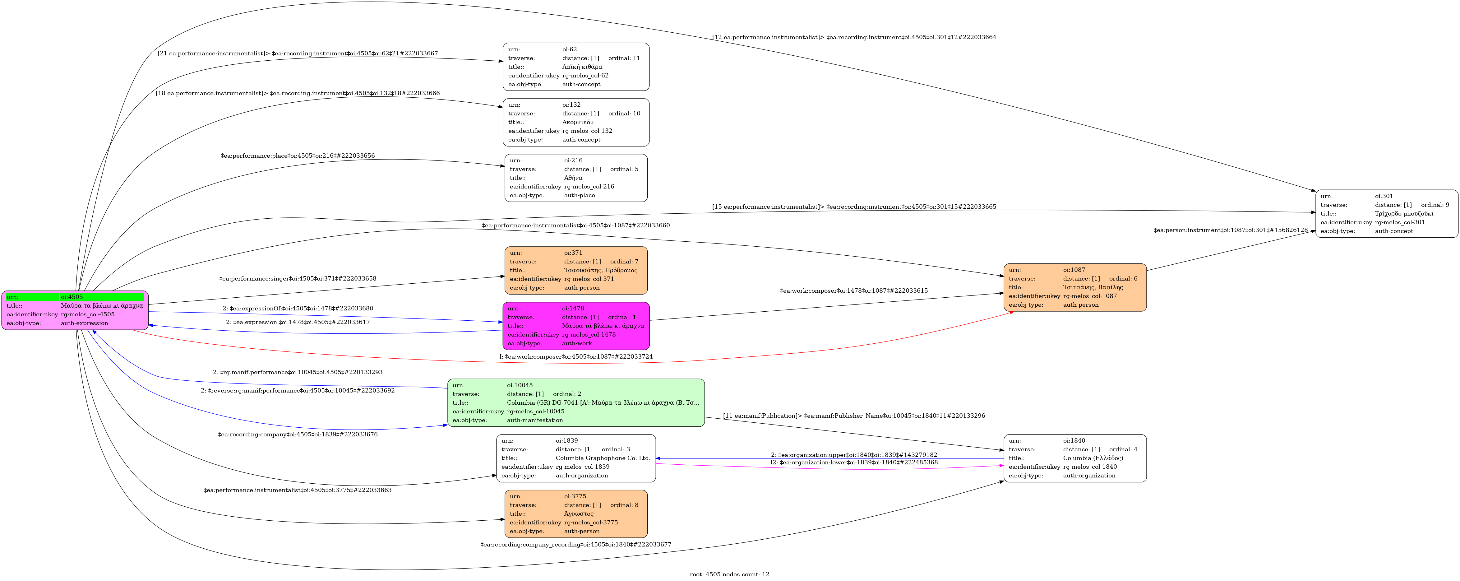
- Τσαουσάκης, Πρόδρομος (1919-1979)
- Τσιτσάνης, Βασίλης (1915-1984) [Τρίχορδο μπουζούκι] | Άγνωστος [Τρίχορδο μπουζούκι] | Άγνωστος [Ακορντεόν] | Άγνωστος [Λαϊκή κιθάρα]
-
- Ρε μείζονα
-
- Όχι
-
- CG 3073
-
- 2411-17819
-
- 3' 31''
-
-
Μαύρα τα βλέπω κι άραχνα κι όλα σκοτεινιασµένα,
θα ‘ναι καινούργια βάσανα µανούλα µου κι έρχονται για µένα
Με καρδιοχτύπια ως το πρωί ξυπνώ κι αναρωτιέµαι
πως θα βραδιάσει σήµερα µανούλα µου ο δόλιος πως κρατιέµαιΚι αν κλαίω τι µε ωφελεί τα δάκρυά µου χάνω
µαύρα τα βλέπω κι άραχνα µανούλα µου τα σύννεφα απάνω
-
-
- 9/8
- Eighth note ~ 69
- Ζεϊμπέκικος
-
- Πανεπιστήμιο Ιωαννίνων

