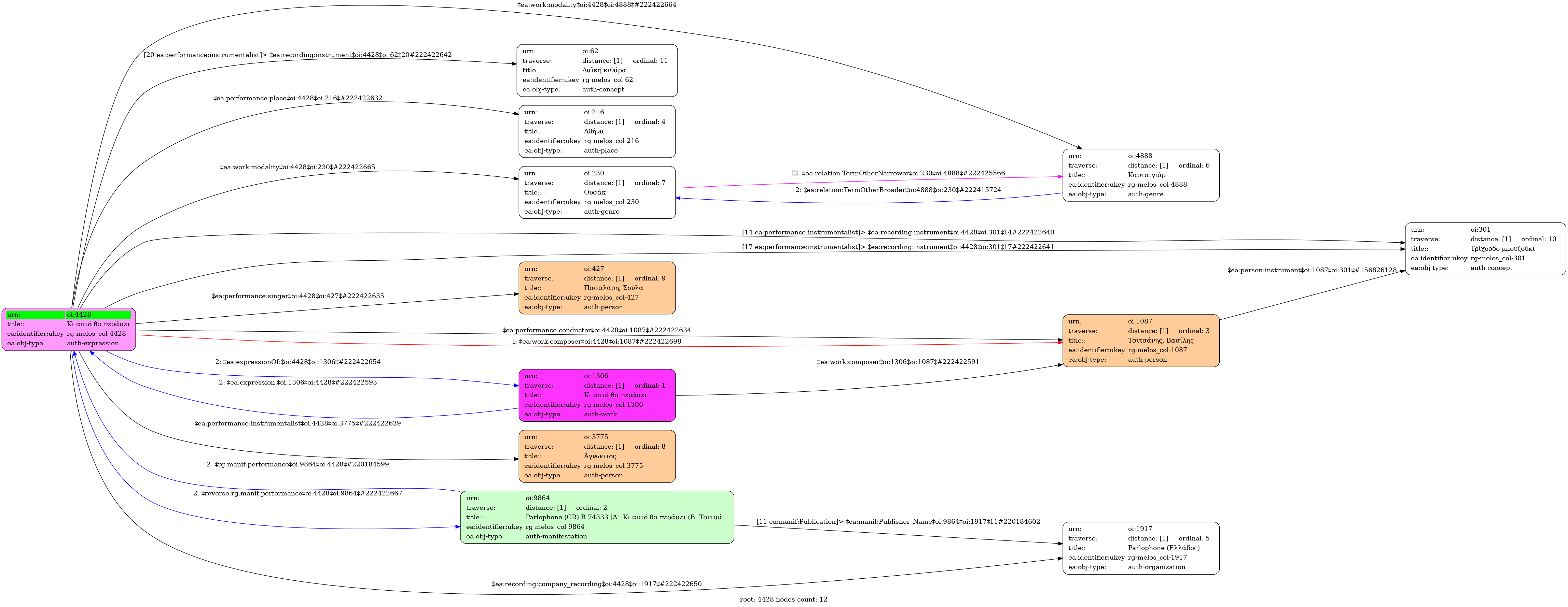
- Έκφραση
- Ηχογράφηση
-
- Ki aftó tha perási
- Ελληνική
-
- Studio
- 22 Νοεμβρίου 1954
- Πασαλάρη, Σούλα
- Άγνωστος [Τρίχορδο μπουζούκι] | Άγνωστος [Τρίχορδο μπουζούκι] | Άγνωστος [Λαϊκή κιθάρα]
-
- Λα ελάσσονα
- Καρτσιγιάρ | Ουσάκ
-
- Όχι
-
- GO 5026
-
- 26991-3994
-
- 3' 23''
-
-
Μέρα και νύχτα βασανίζοµαι όµως ποτέ δεν απελπίζοµαι
κι αν η φτώχεια µ’ έχει κουρελιάσει κι αυτό θα περάσει
Μάτια και χείλη µε γελάσανε όνειρα ήταν και περάσανε
κι αν ο έρωτας καηµούς µ’ έχει κεράσει κι αυτό θα περάσει
Του κόσµου τρέλες µε πλανέψανε οι φίλοι µου µε καταστρέψανε
Κι αν ο πόνος µ’ έχει αγκαλιάσει κι αυτό θα περάσει
-
-
- 9/8
- Eighth note ~ 56
- Ζεϊμπέκικος
-
- Πανεπιστήμιο Ιωαννίνων

