- Έκφραση
- Ηχογράφηση
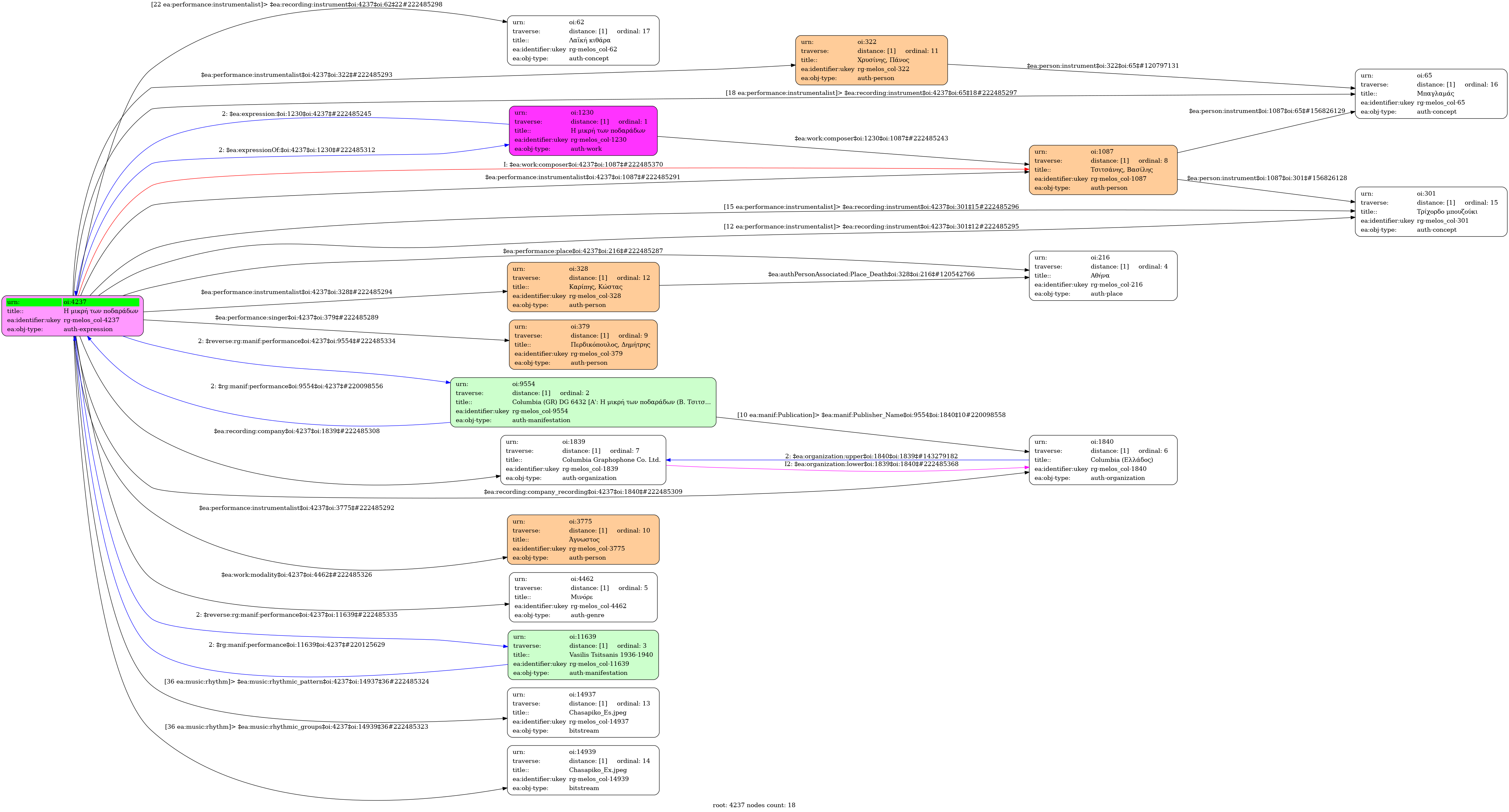
- Ελληνική
-
- Studio
- 1938 [Ιούνιος]
- Περδικόπουλος, Δημήτρης (1914-1952)
- Τσιτσάνης, Βασίλης (1915-1984) [Τρίχορδο μπουζούκι] | Άγνωστος [Τρίχορδο μπουζούκι] | Χρυσίνης, Πάνος [πιθανώς] [Μπαγλαμάς] | Καρίπης, Κώστας (1895?-1952?) [Λαϊκή κιθάρα]
- Μινόρε
-
- Όχι
-
- CG 1772
-
- 472
-
- 3' 18''
-
-
Μια Ποδαριώτισσα µικρή, ναζάρα µαυροµάτα
µου πήρε σκλάβα την καρδιά την έκανε κοµµάτια
Για σένανε µικρούλα µου όλα τα θυσιάζω
στους Ποδαράδες αν βρεθώ µόν’ τότε ησυχάζω
Μικρή µου Ποδαριώτισσα πάψε την απονιά σου
βαρέθηκα να ξενυχτώ µέσα στη γειτονιά σου
Σε αγαπώ αληθινά, πώς θες για να σε πείσω
πως ύστερα από σένανε άλλη δε θ’ αγαπήσω
-
-
- Πανεπιστήμιο Ιωαννίνων



